Примирительная комиссия создается в срок: ТК РФ Статья 402. Рассмотрение коллективного трудового спора примирительной комиссией / КонсультантПлюс
ТК РФ Статья 402. Рассмотрение коллективного трудового спора примирительной комиссией / КонсультантПлюс
ТК РФ Статья 402. Рассмотрение коллективного трудового спора примирительной комиссией
(в ред. Федерального закона от 30.06.2006 N 90-ФЗ)
В случае возникновения коллективного трудового спора на локальном уровне социального партнерства примирительная комиссия создается в срок до двух рабочих дней со дня начала коллективного трудового спора, а в случае возникновения коллективного трудового спора на иных уровнях социального партнерства — в срок до трех рабочих дней со дня начала коллективного трудового спора.
(часть первая в ред. Федерального закона от 22.11.2011 N 334-ФЗ)
Решение о создании примирительной комиссии при разрешении коллективного трудового спора на локальном уровне социального партнерства оформляется соответствующим приказом (распоряжением) работодателя и решением представителя работников. Решения о создании примирительных комиссий при разрешении коллективных трудовых споров на иных уровнях социального партнерства оформляются соответствующими актами (приказом, распоряжением, постановлением) представителей работодателей и представителей работников.
Примирительная комиссия формируется из представителей сторон коллективного трудового спора на равноправной основе.
Стороны коллективного трудового спора не имеют права уклоняться от создания примирительной комиссии и участия в ее работе.
Работодатель (представитель работодателей) создает необходимые условия для работы примирительной комиссии.
(в ред. Федерального закона от 22.11.2011 N 334-ФЗ)
Коллективный трудовой спор на локальном уровне социального партнерства должен быть рассмотрен примирительной комиссией в срок до трех рабочих дней, а коллективный трудовой спор на иных уровнях социального партнерства — в срок до пяти рабочих дней со дня издания соответствующих актов о ее создании.
(часть шестая в ред. Федерального закона от 22.11.2011 N 334-ФЗ)
Решение примирительной комиссии принимается по соглашению сторон коллективного трудового спора, оформляется протоколом, имеет для сторон этого спора обязательную силу и исполняется в порядке и сроки, которые установлены решением примирительной комиссии.
При недостижении согласия в примирительной комиссии стороны коллективного трудового спора приступают к переговорам о рассмотрении коллективного трудового спора с участием посредника и (или) в трудовом арбитраже.
(в ред. Федерального закона от 22.11.2011 N 334-ФЗ)
Открыть полный текст документа
II. Порядок формирования и работы примирительной комиссии / КонсультантПлюс
II. Порядок формирования и работы
примирительной комиссии
1. Примирительная комиссия создается в срок до трех рабочих дней с момента начала коллективного трудового спора между работниками и работодателями.
2. Моментом начала коллективного трудового спора считается день письменного сообщения работодателя об отклонении всех или части требований работников или несообщение работодателем своего решения по истечении трех рабочих дней со дня получения требований, а также дата составления протокола разногласий в ходе коллективных переговоров.
Порядок выдвижения требований работников регламентируется статьей 3 Федерального закона «О порядке разрешения коллективных трудовых споров».
Дата вручения требований работодателю должна быть зафиксирована в журнале или других регистрационных формах учета входящей корреспонденции либо в форме подписи непосредственно работодателя или его уполномоченного представителя на втором экземпляре требований, остающемся у представителя работников.
3. В том случае, когда требования работников работодателем отклонены, ему следует одновременно с письменным уведомлением об этом направить представителю работников предложение об образовании примирительной комиссии, ее количественном и персональном составе со своей стороны.
Если работодатель не сообщает своего решения, то представителю работников по истечении трех рабочих дней со дня вручения работодателю требований работников следует направить ему предложение об образовании примирительной комиссии, ее количественном и персональном составе со своей стороны.
Вопрос о создании примирительной комиссии в случае составления протокола разногласий в ходе коллективных переговоров сторонам коллективного трудового спора (далее — сторона) следует решать одновременно с его подписанием.
4. Сторона (представитель работников либо работодатель или его представитель), получив предложение об образовании примирительной комиссии, подготавливает свои встречные предложения о ее количественном и персональном составе.
5. Примирительная комиссия формируется из представителей сторон на равноправной основе. В качестве представителей сторон могут выступать работники как состоящие, так и не состоящие в штате организации.
В зависимости от масштаба коллективного трудового спора и сложности выдвигаемых требований в состав примирительной комиссии могут входить от 2 до 5 представителей от каждой стороны, знающих проблему и владеющих искусством ведения переговоров.
Представителями работодателя могут выступать руководители структурных подразделений организации, другие работники (юристы, экономисты, социологи, конфликтологи и др.
).
Представителями работников могут выступать члены профсоюзных комитетов организации, а также юристы, экономисты, социологи, конфликтологи и др.
6. После согласования количественного состава образование примирительной комиссии оформляется соответствующим приказом работодателя и решением представителя работников или совместным решением сторон.
7. Коллективный трудовой спор должен быть рассмотрен примирительной комиссией в срок до пяти рабочих дней с момента издания приказа или принятия совместного решения о ее создании.
В ходе рассмотрения коллективных трудовых споров, особенно в тех случаях, когда стороны не достигли соглашения, примирительной комиссии следует обратить внимание сторон на необходимость соблюдения процедуры выдвижения требований работников и наличия полномочий у сторон.
Полномочия сторон коллективного трудового спора могут быть закреплены: в уставе организации, ином правовом акте организации; в уставе профсоюза или решении собрания (конференции) работников, уполномочивших представителя работников на участие от их лица в процедурах по урегулированию коллективного трудового спора.![]()
8. Решение примирительной комиссии принимается по соглашению сторон, оформляется протоколом, подписывается представителями сторон и членами примирительной комиссии, имеет для сторон обязательную силу и исполняется в порядке и сроки, которые установлены решением.
Если согласие сторон не достигнуто, то в протоколе следует четко отразить существо разногласий и позиции сторон, их намерение продолжить примирительные процедуры с участием посредника или в трудовом арбитраже.
Примерная форма протокола дана в Приложении N 1 к настоящим Рекомендациям.
9. Работодатель не вправе уклоняться от создания примирительной комиссии и участия в ее работе.
10. Работодатель создает необходимые условия для работы примирительной комиссии: обеспечивает предоставление помещения, оборудованного соответствующим образом (отопление, освещение, средства связи), информации, необходимой для рассмотрения выдвинутых работниками требований.
11. Члены примирительной комиссии на время участия в разрешении коллективного трудового спора освобождаются от основной работы с сохранением среднего заработка на срок не более трех месяцев в течение года.
Стороны (по договоренности между собой), в пределах своей компетенции и финансовых возможностей, могут использовать дополнительные формы материального стимулирования членов примирительной комиссии.
Конкретные работники могут неоднократно привлекаться к рассмотрению коллективных трудовых споров в составе примирительных комиссий либо в качестве посредников или трудовых арбитров. При этом общая продолжительность их участия в разрешении коллективных трудовых споров не может быть более трех месяцев в году.
Это положение не распространяется на работников, для которых участие в рассмотрении коллективных трудовых споров в составе примирительных комиссий, в качестве посредника или трудового арбитра входит в их должностные обязанности.
Памятка члену примирительной комиссии по рассмотрению коллективных трудовых споров дана в Приложении N 2 к настоящим Рекомендациям.
12. Члены примирительной комиссии имеют право:
— запрашивать и получать от сторон необходимые документы и сведения по существу коллективного трудового спора;
— в период рассмотрения коллективного трудового спора при необходимости проводить совместные или раздельные заседания сторон;
— предлагать собственные возможные варианты разрешения конфликта;
— подписывать решения, принятые сторонами спора при их участии.
13. В соответствии с Постановлением Правительства Российской Федерации от 15 апреля 1996 г. N 468 «О службе по урегулированию коллективных трудовых споров» члены примирительной комиссии обязаны сохранять государственную, служебную и коммерческую тайну при осуществлении своих функций во время участия в примирительных процедурах.
Порядок разрешения коллективных трудовых споров – Учительская газета
Коллективные трудовые споры возникают, как правило, в процессе осуществления коллективно-договорного регулирования трудовых отношений или в связи с выполнением коллективного договора, соглашения. Отличаясь коллективным характером, то есть затрагивая интересы работников и работодателей, коллективные трудовые споры требуют от сторон социального партнерства принятия юридически значимых и ответственных решений, поскольку оказывают влияние и имеют серьезные последствия для всего общества в целом.
Коллективный трудовой спор – это неурегулированные разногласия между работниками (их представителями) и работодателями (их представителями) по поводу установления и изменения условий труда (включая заработную плату), заключения, изменения и выполнения коллективных договоров, соглашений, а также в связи с отказом работодателя учесть мнение выборного представительного органа работников при принятии локальных нормативных актов (ст.
398 ТК РФ).В соответствии с ч. 4 ст. 37 Конституции Российской Федерации признается право на индивидуальные и коллективные трудовые споры с использованием установленных федеральным законом способов их разрешения, включая право на забастовку.К основным трудовым правам работника в соответствии со ст. 21 Трудового кодекса Российской Федерации от 30.12.2001 №197‑ФЗ (далее – ТК РФ) относится право на защиту своих трудовых прав и свобод всеми не запрещенными законом способами и право на разрешение индивидуальных и коллективных трудовых споров, включая право на забастовку в установленном законом порядке.Причины коллективных трудовых споров связаны с коллективными интересами работников по установлению и изменению условий труда, включая заработную плату, а также заключению, изменению или выполнению коллективных договоров, соглашений.Необходимо отметить, что коллективный трудовой спор подлежит рассмотрению и разрешению не в судебном, а в специально установленном в гл. 61 ТК РФ порядке. В соответствии с указанной нормой суд не является органом, уполномоченным рассматривать коллективный трудовой спор, что подтверждается соответствующей судебной практикой (например, определением Верховного суда РФ от 25.
01.2013 №44‑КГ12-5).Разрешение коллективного трудового спора может осуществляться исключительно по инициативе работников или их представителей, которые определяются по правилам, установленным ст. 29 – 31 ТК РФ.На основании ст. 399 ТК РФ требования, выдвинутые работниками и (или) их представительным органом, утверждаются на собрании (конференции) работников и направляются работодателю. В свою очередь, работодатель обязан ответить работникам в течение двух рабочих дней со дня получения требования.Днем начала коллективного трудового спора считается день сообщения решения работодателя (его представителя) об отклонении всех или части требований работников (их представителей) или несообщение работодателем (его представителем) своего решения.Первый шаг к примирениюВ соответствии со ст. 401 – 402 ТК РФ основным способом разрешения коллективного трудового спора являются так называемые примирительные процедуры:- рассмотрение коллективного трудового спора примирительной комиссией;- рассмотрение коллективного трудового спора с участием посредника и (или) в трудовом арбитраже.
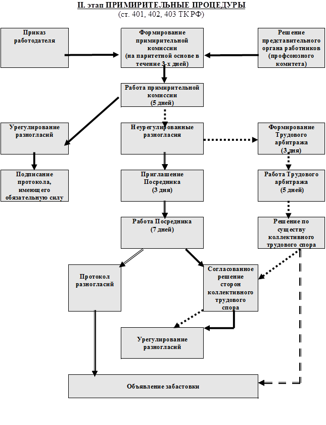
Разрешение конкретного коллективного трудового спора в рамках примирительных процедур стороны должны начать с создания примирительной комиссии.Рассмотрение коллективного трудового спора примирительной комиссией является обязательным этапом, и ни одна из сторон коллективного трудового спора не имеет права уклоняться от участия в примирительных процедурах.Примирительная комиссия является временным органом, создаваемым сторонами на равноправной (паритетной) основе специально для разрешения конкретного коллективного трудового спора.Процесс создания примирительной комиссии Трудовым кодексом РФ не регламентируется. Более подробно основы деятельности данного органа освещены в Рекомендациях об организации работы по рассмотрению коллективного трудового спора примирительной комиссией, утвержденных постановлением Минтруда России от 14 августа 2002 г. №57.Примирительная комиссия формируется из представителей сторон коллективного спора на равноправной основе. Согласно вышеуказанным Рекомендациям оптимальное количество представителей составляет от двух до пяти человек.
Примирительная комиссия создается в случае возникновения спора:- на локальном уровне социального партнерства – в срок до двух рабочих дней со дня начала спора;- на иных уровнях социального партнерства – в срок до трех рабочих дней со дня начала спора.Коллективный трудовой спор должен быть рассмотрен примирительной комиссией в срок до пяти рабочих дней с момента издания приказа о ее создании (срок может быть продлен протоколом по согласованию сторон).Итогом заседания примирительной комиссии должно стать принятие решения, которое является обязательным для сторон. Если в решении учтены все разногласия сторон, коллективный трудовой спор оканчивается. Однако если соглашение достигнуто лишь по некоторым вопросам или не достигнуто вовсе, составляется протокол разногласий.Решение примирительной комиссии принимается по соглашению сторон спора и оформляется протоколом, при этом имеет для сторон обязательную силу и исполняется в порядке и сроки, установленные этим решением.Если договориться не удалосьРассмотрение коллективного трудового спора с участием посредника происходит в соответствии с порядком, установленным ст.
403 ТК РФ.Так, не позднее следующего рабочего дня после дня составления примирительной комиссией протокола разногласий стороны коллективного трудового спора обязаны провести переговоры о рассмотрении спора с участием посредника. При согласии сторон о рассмотрении коллективного трудового спора с участием посредника заключается соответствующее соглашение, после чего стороны коллективного трудового спора обязаны в срок не более двух рабочих дней согласовать кандидатуру посредника. При необходимости стороны коллективного трудового спора могут обратиться за рекомендацией кандидатуры посредника в соответствующий государственный орган по урегулированию коллективных трудовых споров.Порядок рассмотрения коллективного трудового спора с участием посредника определяется соглашением сторон коллективного трудового спора.Посредник имеет право запрашивать у сторон коллективного трудового спора и получать от них необходимые документы и сведения, касающиеся этого спора.Рассмотрение спора с участием посредника осуществляется:- на локальном уровне социального партнерства – в срок до 3 рабочих дней со дня приглашения (назначения) посредника;- на иных уровнях социального партнерства – в срок до 5 рабочих дней со дня приглашения (назначения) посредника.
Рассмотрение коллективного трудового спора с участием посредника завершается принятием сторонами согласованного решения или составлением протокола разногласий.Если в течение указанного срока стороны коллективного трудового спора не достигли согласия относительно кандидатуры посредника, то они приступают к переговорам о рассмотрении коллективного трудового спора в трудовом арбитраже.Также при недостижении согласия сторон коллективного трудового спора оформляется протокол об отказе сторон или одной из сторон от данной примирительной процедуры, и они приступают к переговорам о рассмотрении коллективного трудового спора в трудовом арбитраже.Последняя инстанцияРассмотрение коллективного трудового спора в трудовом арбитраже определяется ст. 404 ТК РФ и является завершающей стадией примирительных процедур.Трудовой арбитраж – это орган по рассмотрению коллективного трудового спора, и он может быть временным или постоянно действующим.Временный трудовой арбитраж создается сторонами спора и государственным органом по урегулированию коллективных трудовых споров.
Состав и регламент работы временного трудового арбитража устанавливаются решением работодателя (представителя работодателей), представителя работников и государственного органа по урегулированию коллективных трудовых споров.Постоянно действующий трудовой арбитраж может создаваться при соответствующей трехсторонней комиссии по регулированию социально-трудовых отношений для рассмотрения и разрешения коллективных трудовых споров, переданных ему по соглашению сторон. Коллективный трудовой спор передается на рассмотрение в трудовой арбитраж также в случае уклонения одной из сторон от участия в создании или работе примирительной комиссии.В случае уклонения работодателя от создания трудового арбитража или отказа от выполнения его решений работники могут приступить к организации забастовки.Если в целях разрешения спора забастовка не может быть проведена, создание трудового арбитража является обязательным и его решение имеет для сторон обязательную силу.Срок рассмотрения спора в трудовом арбитраже:- на локальном уровне социального партнерства – в срок до 3 рабочих дней со дня приглашения (назначения) посредника;- на иных уровнях социального партнерства – в срок до 5 рабочих дней со дня создания временного трудового арбитража или передачи коллективного трудового спора на рассмотрение в постоянно действующий трудовой арбитраж.
Необходимо отметить, что соглашения, достигнутые сторонами в ходе разрешения коллективного трудового спора, в том числе соглашение об урегулировании коллективного трудового спора, оформляются в письменной форме и имеют для сторон обязательную силу. Контроль за выполнением соглашений осуществляется сторонами коллективного трудового спора.Коллективные трудовые споры могут спровоцировать социальную напряженность в обществе и возникновение экономических проблем. Решение подобных конфликтов в рамках правового поля позволит обеспечить эффективность коллективно-договорного процесса и выполнение договорных актов, а также способствовать снижению напряженности в обществе.Таким образом, процедура рассмотрения коллективного трудового спора предусматривает широкое использование примирительных процедур и предполагает активное участие сторон в достижении компромисса. Это в полной мере согласуется с международным опытом и обеспечивает демократичность разрешения конфликтов в сфере труда.
Примирительная комиссия
Действующее законодательство не предусматривает обязательного досудебного порядка урегулирования индивидуальных трудовых споров, закрепляя за судом как органом государственной (судебной) власти роль арбитра по разрешению разногласий между работником и работодателем.
А вот для коллективного трудового спора федеральным законом установлен иной порядок рассмотрения.
Он предусматривает соблюдение примирительных процедур и состоит из следующих этапов: рассмотрение спора примирительной комиссией, что является обязательным для сторон трудовых отношений при возникновении между ними разногласий по поводу установления и изменения условий труда, заключения, изменения и выполнения коллективных договоров, соглашений, а также принятии локальных нормативных актов; рассмотрение спора с участием посредника и (или) трудового арбитража, что, кроме случаев, предусмотренных ч. 7 ст. 404 Трудового кодекса РФ, обязательным для сторон коллективного трудового договора не является. (ст. 401 ТК РФ).
Примирительная комиссия представляет собой временно действующий орган, создаваемый в порядке ad hoc самими сторонами возникшего коллективного трудового спора для его рассмотрения на равноправной (паритетной) основе, причем стороны не имеют права уклоняться от создания примирительной комиссии и участия в ее работе.
Решение примирительной комиссии принимается соглашением сторон коллективного трудового спора, оформляется протоколом и имеет для сторон спора обязательную силу и исполняется в порядке и сроки, которые установлены решением примирительной комиссии. Если соглашение не достигнуто по всем или части вопросов, составляется протокол разногласий, после чего стороны коллективного трудового спора могут в течение трех рабочих дней пригласить посредника (ст. 403 ТК РФ) или создать трудовой арбитраж (ст. 404 ТК РФ) для продолжения примирительных процедур.
По вопросам, касающимся создания примирительной комиссии, ее полномочиях, порядка деятельности и оформлении документации, Вы можете получить юридическую консультацию в Юридическом Центре в Москве на Белорусской.
Наш телефон: +7 (499) 340-09-24
Наш факс: +7 (495) 637-62-32
Наш E-mail: [email protected]
Наш адрес: 125040, г.
Москва, 3-я ул. Ямского поля, д. 2, корп.3, оф. 101
Статья 402. Трудового кодекса РФ. Рассмотрение коллективного трудового спора примирительной комиссией
В случае возникновения коллективного трудового спора на локальном уровне социального партнерства примирительная комиссия создается в срок до двух рабочих дней со дня начала коллективного трудового спора, а в случае возникновения коллективного трудового спора на иных уровнях социального партнерства — в срок до трех рабочих дней со дня начала коллективного трудового спора.
Решение о создании примирительной комиссии при разрешении коллективного трудового спора на локальном уровне социального партнерства оформляется соответствующим приказом (распоряжением) работодателя и решением представителя работников. Решения о создании примирительных комиссий при разрешении коллективных трудовых споров на иных уровнях социального партнерства оформляются соответствующими актами (приказом, распоряжением, постановлением) представителей работодателей и представителей работников.
Примирительная комиссия формируется из представителей сторон коллективного трудового спора на равноправной основе.
Стороны коллективного трудового спора не имеют права уклоняться от создания примирительной комиссии и участия в ее работе.
Работодатель (представитель работодателей) создает необходимые условия для работы примирительной комиссии.
Коллективный трудовой спор на локальном уровне социального партнерства должен быть рассмотрен примирительной комиссией в срок до трех рабочих дней, а коллективный трудовой спор на иных уровнях социального партнерства — в срок до пяти рабочих дней со дня издания соответствующих актов о ее создании.
Решение примирительной комиссии принимается по соглашению сторон коллективного трудового спора, оформляется протоколом, имеет для сторон этого спора обязательную силу и исполняется в порядке и сроки, которые установлены решением примирительной комиссии.
При недостижении согласия в примирительной комиссии стороны коллективного трудового спора приступают к переговорам о рассмотрении коллективного трудового спора с участием посредника и (или) в трудовом арбитраже.
Комментарии к ст. 402 ТК РФ
1. Примирительная комиссия является обязательной инстанцией по рассмотрению коллективных трудовых споров. Комиссия создается по инициативе одной из сторон трудового конфликта из равного числа их представителей и рассматривает отклоненные требования в 5-дневный срок.
Работодатель обязан создать условия для работы примирительной комиссии.
При недостижении соглашения в примирительной комиссии спорящие стороны вправе по своему выбору обратиться к посреднику, трудовому арбитражу, где продолжаются примирительные процедуры до принятия согласованного сторонами коллективного спора решения или составления протокола разногласий.
Новым является закрепление в законе положения о создании на федеральном уровне специальной комиссии по урегулированию коллективных трудовых споров.
2. Комментируемая статья определяет, что примирительные процедуры должны обеспечивать свободу переговоров, невмешательство в них государства.
Примирительные процедуры проходят в примирительных комиссиях, в форме посредничества, а также в трудовых арбитражах.
Ни одна сторона не может уклониться от участия в примирительной процедуре.
3. В содержании комментируемой статьи учтены действующее российское законодательство, сложившаяся практика и рекомендации МОТ о необходимости и целесообразности примирительной процедуры между работниками и работодателями на всех стадиях рассмотрения конфликта, причем деятельность каждого из примирительных органов ориентирована на достижение соглашения сторон, поиск взаимных компромиссов.
Статья полностью соответствует положениям Конвенции N 154 МОТ «О содействии коллективным переговорам» (1981 г.) и Рекомендации N 92 МОТ.
Проведение работниками забастовок, а работодателями локаутов недопустимо в период рассмотрения коллективного спора в примирительных органах, т.е. в период, когда принимаются меры для устранения разногласий и сближения точек зрения между субъектами трудовых отношений.
4. Постановлением Минтруда России от 14 августа 2002 г. N 57 утв. Рекомендации об организации работы по рассмотрению коллективного трудового спора примирительной комиссией.
В приложении N 3 к Рекомендациям дана Памятка членам примирительной комиссии по рассмотрению коллективного трудового спора. В ней регламентируются отношения со сторонами коллективного трудового спора; выделяется основной принцип ведения переговоров — добровольность принятия сторонами решений; указывается, что личные качества члена примирительной комиссии должны соответствовать статусу примирительной комиссии, и т.д.
Разрешение коллективных трудовых споров | Политическое образование
Порядок разрешения коллективного трудового спора состоит из следующих этапов: рассмотрение коллективного трудового спора примирительной комиссией, рассмотрение коллективного трудового спора с участием посредника и (или) в трудовом арбитраже.
Этапам разрешения коллективного трудового спора предшествует выдвижение требований.
Правом выдвижения требований обладают работники и их представители. Причем, требования работников организации, филиала, представительства выдвигаются на собрании (конференции) работников большинством голосов.
Вместе с выдвижением требований работники избирают своих полномочных представителей для участия в разрешении коллективного трудового спора.
Отметим, что наряду с Законом «О порядке разрешения коллективных трудовых споров» и ТК РФ, к данным отношениям применим Закон СССР от 17 июня 1983 г. N 9500-Х «О трудовых коллективах и повышении их роли в управлении предприятиями, учреждениями, организациями»2.
При выдвижении одинаковых требований различными представителями работников они вправе сформировать единый орган для участия в разрешении данного коллективного трудового спора.
Такие требования излагаются в письменной форме и направляются работодателю. Копия требований, оформленных в письменной форме, может быть направлена в службу по урегулированию коллективных трудовых споров. В этом случае Служба обязана проверить получение требований другой стороной.
Работодатель обязан принять к рассмотрению направленные ему требования работников и сообщить о своем решении представителю работников в письменной форме в течение трех рабочих дней со дня получения требований.
Каждая из сторон в любой момент после начала коллективного трудового спора вправе обратиться в Службу для уведомительной регистрации спора.
Первый этап — рассмотрение коллективного трудового спора примирительной комиссией является обязательным. Ни одна из сторон коллективного трудового спора не вправе уклоняться от участия в примирительных процедурах.
Примирительная комиссия создается в срок до трех рабочих дней с момента начала коллективного трудового спора и оформляется соответствующим приказом работодателя и решением представителя работников.
Примирительная комиссия формируется из представителей сторон на равноправной основе. Работодатель не вправе уклоняться от создания примирительной комиссии и участия в ее работе. Работодатель должен создать необходимые условия для работы примирительной комиссии.
Коллективный трудовой спор должен быть рассмотрен примирительной комиссией в срок до пяти рабочих дней с момента издания приказа о ее создании.
Решение примирительной комиссии принимается по соглашению сторон, оформляется протоколом, имеет для сторон обязательную силу и исполняется в порядке и сроки, которые установлены решением.
При недостижении согласия в примирительной комиссии стороны продолжают примирительные процедуры с участием посредника или в трудовом арбитраже.
При недостижении согласия по поводу использования примирительных процедур после рассмотрения коллективного трудового спора примирительной комиссией стороны должны приступить к созданию трудового арбитража.
Отметим, что в настоящее время действуют Рекомендации об организации работы по рассмотрению коллективного трудового спора с участием посредника, утвержденные постановлением Минтруда РФ от 27 марта 1997 г. N 16; Рекомендации об организации работы по рассмотрению коллективного трудового спора в трудовом арбитраже, утвержденные постановлением Минтруда РФ от 27 марта 1997 года N 17.
По соглашению сторон для рассмотрения коллективного трудового спора может быть приглашен посредник независимо от Службы или по рекомендации Службы. Рассмотрение коллективного трудового спора с участием посредника осуществляется в срок до семи календарных дней с моментов его приглашения (назначения) и завершается принятием согласованного решения в письменной форме или составлением протокола разногласий.
Следующий этап — рассмотрение коллективного трудового спора в трудовом арбитраже.
Трудовой арбитраж представляет собой временно действующий орган по рассмотрению коллективного трудового спора, создаваемый сторонами коллективного трудового спора и Службой в срок не позднее трех рабочих дней с момента окончания рассмотрения коллективного трудового спора примирительной комиссией или посредником.
Трудовой арбитраж формируется по соглашению сторон в составе трех человек из числа трудовых арбитров, рекомендованных Службой или предложенных сторонами коллективного трудового спора. В состав трудового арбитража не могут входить представители сторон коллективного трудового спора.
Коллективный трудовой спор рассматривается в трудовом арбитраже с участием представителей сторон в срок до пяти рабочих дней со дня его создания.
Рекомендации трудового арбитража по урегулированию коллективного трудового спора передаются сторонам в письменной форме и приобретают для сторон обязательную силу, если стороны заключили соглашение в письменной форме об их выполнении.
Важным элементом коллективного трудового спора является право на забастовку. Если примирительные процедуры не привели к разрешению коллективного трудового спора либо работодатель уклоняется от примирительных процедур, не выполняет соглашение, достигнутое в ходе разрешения коллективного трудового спора, работники вправе использовать собрания, митинги, демонстрации, пикетирование, включая право на забастовку.
В соответствии со статьей 37 Конституции Российской Федерации признается право работников на забастовку как способ разрешения коллективного трудового спора. Участие в забастовке является добровольным. Никто не может быть принужден к участию или отказу от участия в забастовке. Лица, принуждающие работников к участию или отказу от участия в забастовке, несут ответственность (дисциплинарную, административную, уголовную) в порядке, установленном законодательством. Причем представители работодателя не вправе организовывать забастовку и принимать в ней участие.
Федеральный закон от 22.
11.2011 N 334-ФЗ «О внесении изменений в Трудовой кодекс Российской Федерации в части совершенствования порядка рассмотрения и разрешения коллективных трудовых споров»Федеральный закон от 22.11.2011 N 334-ФЗ «О внесении изменений в Трудовой кодекс Российской Федерации в части совершенствования порядка рассмотрения и разрешения коллективных трудовых споров»
22 ноября 2011 года N 334-ФЗ
РОССИЙСКАЯ ФЕДЕРАЦИЯ
ФЕДЕРАЛЬНЫЙ ЗАКОН
О ВНЕСЕНИИ ИЗМЕНЕНИЙ
В ТРУДОВОЙ КОДЕКС РОССИЙСКОЙ ФЕДЕРАЦИИ В ЧАСТИ
СОВЕРШЕНСТВОВАНИЯ ПОРЯДКА РАССМОТРЕНИЯ И РАЗРЕШЕНИЯ
КОЛЛЕКТИВНЫХ ТРУДОВЫХ СПОРОВ
Принят
Государственной Думой
2 ноября 2011 года
Внести в Трудовой кодекс Российской Федерации (Собрание законодательства Российской Федерации, 2002, N 1, ст. 3; 2006, N 27, ст. 2878; 2010, N 31, ст.
4196) следующие изменения:
1) в статье 399:
а) часть вторую дополнить словами «представительным органом работников, уполномоченным ими на разрешение коллективного трудового спора»;
б) часть третью дополнить предложениями следующего содержания: «Решение об утверждении выдвинутых требований принимается большинством голосов работников (делегатов), присутствующих на собрании (конференции). При невозможности проведения собрания (созыва конференции) работников представительный орган работников имеет право утвердить свое решение, собрав подписи более половины работников в поддержку выдвинутых им требований.»;
в) часть шестую изложить в следующей редакции:
«Требования профессиональных союзов и их объединений (общероссийских и межрегиональных профессиональных союзов, их территориальных организаций, объединений профессиональных союзов и объединений территориальных организаций профессиональных союзов) выдвигаются их выборными коллегиальными органами, уполномоченными на это уставами профессиональных союзов и уставами их объединений, и направляются указанными органами соответствующим сторонам социального партнерства.
«;
2) в статье 400:
а) в части первой слово «трех» заменить словом «двух»;
б) в части второй слова «Представители работодателей (объединений работодателей)» заменить словами «Объединения работодателей, иные представители работодателей, определенные в соответствии со статьей 34 настоящего Кодекса,», слова «одного месяца» заменить словами «трех недель»;
3) часть седьмую статьи 401 изложить в следующей редакции:
«В случае необходимости сроки, предусмотренные для проведения примирительных процедур, могут быть продлены при согласии сторон коллективного трудового спора. Решение о продлении срока оформляется протоколом.»;
4) в статье 402:
а) часть первую изложить в следующей редакции:
«В случае возникновения коллективного трудового спора на локальном уровне социального партнерства примирительная комиссия создается в срок до двух рабочих дней со дня начала коллективного трудового спора, а в случае возникновения коллективного трудового спора на иных уровнях социального партнерства — в срок до трех рабочих дней со дня начала коллективного трудового спора.
«;
б) часть пятую после слова «Работодатель» дополнить словами «(представитель работодателей)»;
в) часть шестую изложить в следующей редакции:
«Коллективный трудовой спор на локальном уровне социального партнерства должен быть рассмотрен примирительной комиссией в срок до трех рабочих дней, а коллективный трудовой спор на иных уровнях социального партнерства — в срок до пяти рабочих дней со дня издания соответствующих актов о ее создании.»;
г) в части восьмой слова «приглашении посредника и (или) создании трудового арбитража» заменить словами «рассмотрении коллективного трудового спора с участием посредника и (или) в трудовом арбитраже»;
5) в статье 403:
а) часть первую изложить в следующей редакции:
«Не позднее следующего рабочего дня после дня составления примирительной комиссией протокола разногласий стороны коллективного трудового спора обязаны провести переговоры о рассмотрении коллективного трудового спора с участием посредника.
При недостижении согласия сторон коллективного трудового спора оформляется протокол об отказе сторон или одной из сторон от данной примирительной процедуры и они приступают к переговорам о рассмотрении коллективного трудового спора в трудовом арбитраже.»;
б) дополнить новой частью второй следующего содержания:
«При согласии сторон коллективного трудового спора о рассмотрении коллективного трудового спора с участием посредника заключается соответствующее соглашение, после чего стороны коллективного трудового спора обязаны в срок не более двух рабочих дней согласовать кандидатуру посредника. При необходимости стороны коллективного трудового спора могут обратиться за рекомендацией кандидатуры посредника в соответствующий государственный орган по урегулированию коллективных трудовых споров. Если в течение указанного срока стороны коллективного трудового спора не достигли согласия относительно кандидатуры посредника, то они приступают к переговорам о рассмотрении коллективного трудового спора в трудовом арбитраже.
«;
в) части вторую и третью считать соответственно частями третьей и четвертой;
г) часть четвертую считать частью пятой и изложить в следующей редакции:
«Рассмотрение коллективного трудового спора с участием посредника осуществляется на локальном уровне социального партнерства в срок до трех рабочих дней, а на иных уровнях социального партнерства — в срок до пяти рабочих дней со дня приглашения (назначения) посредника и завершается принятием сторонами коллективного трудового спора согласованного решения в письменной форме или составлением протокола разногласий.»;
6) в статье 404:
а) части первую — четвертую изложить в следующей редакции:
«Трудовой арбитраж представляет собой орган по рассмотрению коллективного трудового спора. Временный трудовой арбитраж создается сторонами коллективного трудового спора совместно с соответствующим государственным органом по урегулированию коллективных трудовых споров для рассмотрения данного коллективного трудового спора.
Решением соответствующей трехсторонней комиссии по регулированию социально-трудовых отношений при ней может создаваться постоянно действующий трудовой арбитраж для рассмотрения и разрешения коллективных трудовых споров, передаваемых ему для рассмотрения по соглашению сторон.
Не позднее следующего рабочего дня после дня составления протокола разногласий по завершении рассмотрения коллективного трудового спора с участием посредника, либо после истечения срока, в течение которого стороны коллективного трудового спора должны достичь соглашения относительно кандидатуры посредника, либо после оформления протокола об отказе сторон или одной из сторон коллективного трудового спора от рассмотрения коллективного трудового спора с участием посредника стороны коллективного трудового спора обязаны провести переговоры о рассмотрении коллективного трудового спора в трудовом арбитраже.
При согласии сторон коллективного трудового спора о рассмотрении коллективного трудового спора в трудовом арбитраже ими заключается соответствующее соглашение, содержащее условие об обязательном выполнении сторонами решений трудового арбитража, после чего стороны коллективного трудового спора обязаны при разрешении коллективного трудового спора на локальном уровне социального партнерства в срок до двух рабочих дней, а при разрешении коллективного трудового спора на иных уровнях социального партнерства в срок до четырех рабочих дней создать совместно с соответствующим государственным органом по урегулированию коллективных трудовых споров временный трудовой арбитраж для рассмотрения данного коллективного трудового спора либо передать его на рассмотрение в постоянно действующий трудовой арбитраж, созданный при соответствующей трехсторонней комиссии по регулированию социально-трудовых отношений.
Состав и регламент временного трудового арбитража устанавливаются решением работодателя (представителя работодателей), представителя работников и государственного органа по урегулированию коллективных трудовых споров. В постоянно действующем трудовом арбитраже порядок формирования состава трудового арбитража для разрешения конкретного трудового спора и его регламент определяются положением о постоянно действующем трудовом арбитраже (уставом постоянно действующего трудового арбитража), утверждаемым соответствующей трехсторонней комиссией по регулированию социально-трудовых отношений. Федеральным органом исполнительной власти, осуществляющим функции по выработке государственной политики и нормативно-правовому регулированию в сфере труда, с учетом мнения Российской трехсторонней комиссии по регулированию социально-трудовых отношений может утверждаться типовое положение о постоянно действующем трудовом арбитраже (типовой устав постоянно действующего трудового арбитража).
«;
б) дополнить новой частью пятой следующего содержания:
«Коллективный трудовой спор рассматривается в трудовом арбитраже с участием представителей сторон данного спора при разрешении коллективного трудового спора на локальном уровне социального партнерства в срок до трех рабочих дней, а при разрешении коллективного трудового спора на иных уровнях социального партнерства — в срок до пяти рабочих дней со дня создания временного трудового арбитража или передачи коллективного трудового спора на рассмотрение в постоянно действующий трудовой арбитраж.»;
в) части пятую и шестую считать соответственно частями шестой и седьмой;
г) часть седьмую считать частью восьмой и изложить в следующей редакции:
«В случаях, когда в соответствии с частями первой и второй статьи 413 настоящего Кодекса в целях разрешения коллективного трудового спора не может быть проведена забастовка, рассмотрение коллективного трудового спора в трудовом арбитраже является обязательным и решение трудового арбитража имеет для сторон обязательную силу независимо от наличия соглашения сторон по данному вопросу.
При этом, если стороны не приходят к соглашению о создании временного трудового арбитража, его составе и регламенте либо о передаче коллективного трудового спора на рассмотрение в постоянно действующий трудовой арбитраж, решение по этим вопросам принимает соответствующий государственный орган по урегулированию коллективных трудовых споров.»;
7) статью 406 изложить в следующей редакции:
«Статья 406. Уклонение от участия в примирительных процедурах
При уклонении одной из сторон коллективного трудового спора от участия в создании или работе примирительной комиссии другая сторона коллективного трудового спора имеет право потребовать проведения переговоров о рассмотрении коллективного трудового спора с участием посредника не позднее следующего рабочего дня после дня предъявления указанного требования.
При уклонении одной из сторон коллективного трудового спора от переговоров о рассмотрении коллективного трудового спора с участием посредника или от участия в рассмотрении коллективного трудового спора с участием посредника другая сторона коллективного трудового спора имеет право потребовать проведения переговоров о рассмотрении коллективного трудового спора в трудовом арбитраже не позднее следующего рабочего дня после дня предъявления указанного требования.
При уклонении работодателя (представителя работодателей) от создания временного трудового арбитража, передачи коллективного трудового спора на рассмотрение в постоянно действующий трудовой арбитраж или от участия в рассмотрении коллективного трудового спора трудовым арбитражем считается, что примирительные процедуры не привели к разрешению коллективного трудового спора.»;
8) статью 408 изложить в следующей редакции:
«Статья 408. Соглашения, достигнутые в ходе разрешения коллективного трудового спора
Соглашения, достигнутые сторонами коллективного трудового спора в ходе разрешения этого спора, в том числе соглашение об урегулировании коллективного трудового спора, оформляются в письменной форме и имеют для сторон коллективного трудового спора обязательную силу. Контроль за их выполнением осуществляется сторонами коллективного трудового спора.»;
9) часть вторую статьи 409 изложить в следующей редакции:
«Если примирительные процедуры не привели к разрешению коллективного трудового спора (статья 406 настоящего Кодекса) либо работодатель (представители работодателя) или работодатели (представители работодателей) не выполняют соглашения, достигнутые сторонами коллективного трудового спора в ходе разрешения этого спора (статья 408 настоящего Кодекса), или не исполняют решение трудового арбитража, то работники или их представители имеют право приступить к организации забастовки, за исключением случаев, когда в соответствии с частями первой и второй статьи 413 настоящего Кодекса в целях разрешения коллективного трудового спора забастовка не может быть проведена.
«;
10) в статье 410:
а) в части третьей слова «не менее половины» заменить словами «более половины»;
б) часть шестую изложить в следующей редакции:
«В период рассмотрения коллективного трудового спора примирительной комиссией работниками может быть однократно проведена часовая предупредительная забастовка. Проведение предупредительной забастовки допускается при рассмотрении коллективного трудового спора на локальном уровне социального партнерства после трех календарных дней работы примирительной комиссии с предупреждением работодателя в письменной форме не позднее чем за два рабочих дня, а при рассмотрении коллективного трудового спора на иных уровнях социального партнерства — после четырех календарных дней работы примирительной комиссии с предупреждением работодателя в письменной форме не позднее чем за три рабочих дня.»;
в) часть восьмую изложить в следующей редакции:
«О начале предстоящей забастовки работодатель должен быть предупрежден в письменной форме не позднее чем за пять рабочих дней.
О начале забастовки, объявленной профессиональным союзом (объединением профессиональных союзов), объединение работодателей, иные представители работодателей, определенные в соответствии со статьей 34 настоящего Кодекса, должны быть предупреждены в письменной форме не позднее чем за семь рабочих дней.»;
г) в абзаце третьем части девятой слова «ее предполагаемая продолжительность и» исключить;
11) статью 411 изложить в следующей редакции:
«Статья 411. Орган, возглавляющий забастовку
Забастовку возглавляет представительный орган работников.
Орган, возглавляющий забастовку, имеет право созывать собрания (конференции) работников, получать от работодателя информацию по вопросам, затрагивающим интересы работников, привлекать специалистов для подготовки заключений по спорным вопросам.
Орган, возглавляющий забастовку, имеет право приостановить забастовку. Для возобновления забастовки не требуется повторное рассмотрение коллективного трудового спора примирительной комиссией или в трудовом арбитраже.
Работодатель и соответствующий государственный орган по урегулированию коллективных трудовых споров должны быть предупреждены в письменной форме о возобновлении забастовки не позднее чем за два рабочих дня, а о возобновлении забастовки, объявленной профессиональным союзом (объединением профессиональных союзов), объединение работодателей, иные представители работодателей, определенные в соответствии со статьей 34 настоящего Кодекса, и соответствующий государственный орган по урегулированию коллективных трудовых споров должны быть предупреждены в письменной форме не позднее чем за три рабочих дня.»;
12) в статье 412:
а) в части первой слова «примирительных процедур» заменить словом «переговоров»;
б) в части пятой слова «сторон коллективного трудового спора» заменить словами «работодателя (представителя работодателя) и представительного органа работников», слово «пятидневный» заменить словом «трехдневный»;
в) в части восьмой слова «признана незаконной» заменить словами «приостановлена решением суда до выполнения работниками и представительным органом работников соответствующих требований»;
13) в статье 413:
а) в части третьей слова «при наличии коллективного трудового спора» исключить;
б) в части седьмой слова «до 30 дней» заменить словами «до 15 дней»;
14) в статье 416:
а) часть первую после слов «Представители работодателя» дополнить словами «(представители работодателей)»;
б) в части второй после слов «Представители работодателя» дополнить словами «(представители работодателей)», слова «соглашению, достигнутому» заменить словами «соглашениям, достигнутым»;
15) в статье 418:
а) в наименовании слово «разрешении» заменить словами «рассмотрении и разрешении»;
б) слово «разрешением» заменить словами «рассмотрением и разрешением».
Президент
Российской Федерации
Д.МЕДВЕДЕВ
Москва, Кремль
22 ноября 2011 года
N 334-ФЗ
ПРЕАМБУЛА К КОНВЕНЦИИ ОРГАНИЗАЦИИ ОБЪЕДИНЕННЫХ НАЦИЙ ПО МОРСКОМУ ПРАВУ
ПРЕАМБУЛА К КОНВЕНЦИИ ОРГАНИЗАЦИИ ОБЪЕДИНЕННЫХ НАЦИЙ ПО МОРСКОМУ ПРАВУПРИЛОЖЕНИЕ V. ПРИМИРЕНИЕ
РАЗДЕЛ 1. ПРИМИРИТЕЛЬНАЯ ПРОЦЕДУРА
В СООТВЕТСТВИИ С РАЗДЕЛОМ 1 ЧАСТИ XV
Статья 1
Возбуждение дела
Если стороны в споре договорились в соответствии со статьей 284 передать его на согласительную процедуру в соответствии с настоящим разделом, любая такая сторона может возбудить разбирательство путем письменного уведомления, адресованного другой стороне или сторонам спора.
Статья 2
Список посредников
Список посредников составляется и ведется Генеральным секретарем Организации Объединенных Наций.
Каждое Государство-участник имеет право назначить четырех посредников, каждый из которых должен быть лицом, пользующимся самой высокой репутацией в отношении справедливости, компетентности и добросовестности. Имена выдвинутых таким образом лиц составляют список. Если в какой-либо момент посредников, выдвинутых государством-участником в составленном таким образом списке, окажется менее четырех, это государство-участник имеет право по мере необходимости выдвигать дополнительные кандидатуры.Имя посредника остается в списке до тех пор, пока оно не будет отозвано государством-участником, выдвинувшим его кандидатуру, при условии, что такой посредник продолжает работать в любой согласительной комиссии, в которую он был назначен, до завершения разбирательства в этой комиссии.
Статья 3
Устав согласительной комиссии
Согласительная комиссия, если стороны не договорились об ином, формируется следующим образом:
(a) С учетом подпункта (g) согласительная комиссия состоит из пяти членов.
(b) Сторона, возбуждающая разбирательство, назначает двух посредников, которые должны быть выбраны предпочтительно из списка, указанного в статье 2 настоящего Приложения, один из которых может быть ее гражданином, если стороны не договорятся об ином. Такие назначения должны быть включены в уведомление, упомянутое в статье 1 настоящего Приложения.
(c) Другая сторона в споре назначает двух посредников в порядке, указанном в подпункте (b), в течение 21 дня с момента получения уведомления, упомянутого в статье 1 настоящего Приложения.Если назначения не произведены в течение этого периода, сторона, возбуждающая разбирательство, может в течение одной недели после истечения этого периода либо прекратить разбирательство путем уведомления, адресованного другой стороне, либо обратиться к Генеральному секретарю Организации Объединенных Наций с просьбой назначения в соответствии с подпунктом (e).
(d) В течение 30 дней после назначения всех четырех посредников они назначают пятого посредника, выбранного из списка, указанного в статье 2 настоящего Приложения, который становится председателем.
Если назначение не произведено в течение этого периода, любая из сторон может в течение одной недели после истечения этого периода обратиться к Генеральному секретарю Организации Объединенных Наций с просьбой произвести назначение в соответствии с подпунктом (e).
(e) В течение 30 дней после получения запроса в соответствии с подпунктом (c) или (d) Генеральный секретарь Организации Объединенных Наций производит необходимые назначения из списка, указанного в статье 2 настоящего Приложения, в консультации с стороны спора.
(f) Любая вакансия заполняется в порядке, установленном для первоначального назначения.
(g) Две или более сторон, которые по соглашению определяют, что они находятся в одном и том же интересе, назначают двух посредников совместно. Если две или более сторон имеют разные интересы или существуют разногласия относительно того, имеют ли они один и тот же интерес, они назначают посредников отдельно.
(h) В спорах с участием более чем двух сторон, имеющих разные интересы, или в случае разногласий относительно того, имеют ли они один и тот же интерес, стороны должны применять подпункты (a)–(f) в той мере, в какой это возможно.
Статья 4
Процедура
Примирительная комиссия, если стороны не договорились об ином, определяет свою собственную процедуру. Комиссия может с согласия сторон в споре предложить любому государству-участнику представить ей свои мнения в устной или письменной форме. Решения комиссии по процедурным вопросам, отчет и рекомендации принимаются большинством голосов ее членов.
Статья 5
Мировое соглашение
Комиссия может обратить внимание сторон на любые меры, которые могли бы способствовать мирному урегулированию спора.
Статья 6
Функции комиссии
Комиссия заслушивает стороны, рассматривает их претензии и возражения и вносит сторонам предложения с целью достижения мирового соглашения.
Статья 7
Отчет
1. Комиссия должна отчитаться в течение 12 месяцев после своего создания. В ее отчете должны быть зафиксированы любые достигнутые соглашения, а в случае отсутствия согласия — его выводы по всем вопросам факта или права, имеющие отношение к спорному вопросу, и такие рекомендации, которые комиссия может счесть подходящими для мирного урегулирования.Доклад сдается на хранение Генеральному секретарю Организации Объединенных Наций и немедленно передается им сторонам в споре.
2. Отчет комиссии, включая ее выводы или рекомендации, не является обязательным для сторон.
Статья 8
Прекращение
Примирительное производство прекращается, когда достигнуто соглашение, когда стороны приняли или одна из сторон отвергла рекомендации доклада путем письменного уведомления на имя Генерального секретаря Организации Объединенных Наций или когда истек трехмесячный срок.
истек с даты направления отчета сторонам.
Статья 9
Гонорары и расходы
Гонорары и расходы комиссии несут стороны спора.
Артикул 10
Право сторон на изменение процедуры
Стороны в споре могут по соглашению, применимому исключительно к этому спору, изменить любое положение настоящего Приложения.
РАЗДЕЛ 2. ОБЯЗАТЕЛЬНОЕ ПРЕДСТАВЛЕНИЕ
К ПРИМИРИТЕЛЬНОЙ ПРОЦЕДУРЕ
В СООТВЕТСТВИИ С РАЗДЕЛОМ 3 ЧАСТИ XV
Статья 11
Возбуждение дела
1.Любая сторона в споре, которая в соответствии с разделом 3 Части XV может быть передана на согласительную процедуру в соответствии с настоящим разделом, может возбудить разбирательство путем письменного уведомления, адресованного другой стороне или сторонам в споре.
2. Любая сторона в споре, уведомленная в соответствии с пунктом 1, обязана принять участие в таком разбирательстве.
Статья 12
Непредставление ответа или согласие на примирение
Непредставление стороной или сторонами в споре ответа на уведомление о возбуждении разбирательства или неподчинение такому разбирательству не является препятствием для разбирательства.
Статья 13
Компетентность
Разногласие относительно того, обладает ли согласительная комиссия, действующая в соответствии с настоящим разделом, компетенцией, разрешается комиссией.
Статья 14
Применение раздела 1
Статьи 2 – 10 раздела 1 настоящего Приложения применяются в соответствии с настоящим разделом.
Конвенция Организации Объединенных Наций по морскому праву – Приложение V
Приложение VIполноэкранная версия
Вернуться на домашнюю страницу
: Международный центр по урегулированию инвестиционных споров ::
ГЛАВА III
Примирение
Раздел 1
Запрос о примирении
Артикул 28
(1) Любое Договаривающееся Государство или любой гражданин Договаривающегося Государства, желающий
о возбуждении примирительного производства обращается с заявлением к
вступает в силу в письменной форме Генеральному секретарю, который направляет копию
запрос другой стороне.
(2) Запрос должен содержать информацию по спорным вопросам, личность сторон и их согласие на примирение в соответствии с с правилами процедуры института примирения и арбитража производство.
(3) Генеральный секретарь регистрирует просьбу, если только он не обнаружит, на основании сведений, содержащихся в запросе, о том, что спор явно выходит за рамки юрисдикции Центра.Он должен немедленно уведомить стороны о регистрации или об отказе в регистрации.
Раздел 2
Устав Согласительной комиссии
Артикул 29
(1) Согласительная комиссия (далее именуемая Комиссия) быть сформирована как можно скорее после регистрации запроса в соответствии с к статье 28.
(2) (a) Комиссия состоит из единственного посредника или любое нечетное числопосредники, назначенные сторонами согласен.

(b) Если стороны не договорились
число примирителей и
способ их назначения, Комиссия
состоит из трех посредников,
по одному посреднику, назначаемому каждой стороной
и третий, который будет президентом
комиссии, назначаемой по соглашению
сторон.
Артикул 30
Если Комиссия не будет создана в течение 90 дней после уведомление о регистрации запроса было отправлено Генеральным секретарем в соответствии с пунктом (3) статьи 28 или такой другой период, как стороны могут договориться, Председатель по просьбе любой из сторон и, по возможности проконсультировавшись с обеими сторонами, назначить посредника или посредники еще не назначены.
Артикул 31
(1) Примирители могут назначаться не из Группы примирителей,
за исключением случаев назначения Председателем в соответствии со статьей
30.
(2) Примирители, назначенные не из Группы примирителей, должны обладают качествами, указанными в пункте (1) статьи 14.
Раздел 3
Согласительные процедуры
Артикул 32
(1) Комиссия является судьей своей собственной компетенции.
(2) Любое возражение стороны спора о том, что этот спор не находится в пределах юрисдикции Центра или по иным причинам не входит в компетенцию Комиссии, рассматривает Комиссия который определит, рассматривать ли его как предварительный вопрос либо приобщить его к существу спора.
Артикул 33
Любой
примирительное производство проводится в соответствии с положениями
настоящего Раздела и, если стороны не договорились об ином, в соответствии с
с Регламентом примирения, действующим на дату, когда стороны
согласился на примирение.
Если возникает какой-либо вопрос о процедуре, которая
не охваченные настоящим Разделом или Правилами примирения или любыми согласованными правилами
сторонами, Комиссия решает вопрос.
Артикул 34
(1) Комиссия обязана разъяснить спорные вопросы. между сторонами и стремиться к соглашению между их на взаимоприемлемых условиях.С этой целью Комиссия может в любой стадии разбирательства и время от времени рекомендовать условия расчет сторонам. Стороны добросовестно сотрудничают с Комиссии, с тем чтобы Комиссия могла выполнять свои функции, и самым серьезным образом рассмотрят его рекомендации.
(2) Если стороны достигают соглашения, Комиссия составляет отчет
отметив спорные вопросы и зафиксировав, что стороны достигли
соглашение.Если на каком-либо этапе разбирательства Комиссия сочтет
что вероятность достижения соглашения между сторонами отсутствует,
закрыть производство по делу и составить протокол с отметкой о представлении
спора и запись о том, что стороны не пришли к соглашению.
Если одна из сторон не является или не участвует в разбирательстве, Комиссия
закрывает производство по делу и составляет протокол с указанием
неявка или неучастие.
Артикул 35
Если стороны в споре не договорятся об ином, ни одна из сторон на примирительное производство, имеет право в любом другом производстве, будь то перед арбитрами или в суде или иным образом, ссылаться или полагаться на любые высказанные взгляды, заявления, признания или предложения урегулирование, достигнутое другой стороной в ходе примирительной процедуры, или отчет или любые рекомендации, сделанные Комиссией.
SICE — ICSID — Правила процедуры примирительного производства
Коммерческий арбитраж иДругие альтернативные методы разрешения споров
Международный центр
Урегулирование инвестиционных споров (ICSID)
Регламент примирительного производства (Примирительный регламент)
СОДЕРЖАНИЕ
ГЛАВА I: УЧРЕЖДЕНИЕ КОМИССИИ
Правило 1: Общие обязательства
Правило 2: Метод создания комиссии
в отсутствие предыдущего соглашения
Правило 3: Назначение посредников в комиссию
Учрежден в соответствии со статьей 29(2)(b)
Конвенции
Правило 4: Назначение посредников
Председатель Административного совета
Правило 5: Прием назначений
Правило 6: Устав Комиссии
Правило 7: Замена посредников
Правило 8: Недееспособность или отставка примирителей
Правило 9: Дисквалификация примирителей
Правило 10: Процедура во время вакансии в Комиссии
Правило 11: Заполнение вакансий в Комиссии
Правило 12: Возобновление работы после заполнения вакансии
ГЛАВА II: РАБОТА КОМИССИИ
Правило 13: Сессии Комиссии
Правило 14: Заседания Комиссии
Правило 15: Обсуждения Комиссии
Правило 16: Решения Комиссии
Правило 17: Недееспособность президента
Правило 18: Представительство сторон
ГЛАВА III: ОБЩИЕ ПРОЦЕССУАЛЬНЫЕ ПОЛОЖЕНИЯ
Правило 19: Процедурные приказы
Правило 20: Предварительные процессуальные консультации
Правило 21: Процедурные языки
ГЛАВА IV: ПРИМИРИТЕЛЬНЫЕ ПРОЦЕДУРЫ
Правило 22: Функции Комиссии
Правило 23: Сотрудничество сторон
Правило 24: Передача запроса
Правило 25: Письменные заявления
Правило 26: Подтверждающая документация
Правило 27: Слушания
Правило 28: Свидетели и эксперты
ГЛАВА V: ЗАВЕРШЕНИЕ РАЗБИРАТЕЛЬСТВА
Правило 29: Возражения против юрисдикции
Правило 30: Закрытие разбирательства
Правило 31: Подготовка отчета
Правило 32: Отчет
Правило 33: Сообщение отчета
ГЛАВА VI: ОБЩИЕ ПОЛОЖЕНИЯ
ПРИМИРИТЕЛЬНЫЕ ПРАВИЛА
Глава I
Учреждение Комиссии
Правило 1
Общие обязательства
(1) После уведомления о регистрации
ходатайство о примирении, стороны со всеми возможными
отправка, приступайте к формированию Комиссии, с должным учетом Раздела 2
Главы III Конвенции.
(2) Если такая информация не указана в запрос, стороны сообщают Генеральному секретарю как как можно скорее любые положения, согласованные ими относительно количества примирителей и порядок их назначения.
Правило 2
Метод
Учредительная комиссия в отсутствие
Соглашение
(1) Если стороны во время регистрации ходатайства о примирении, не согласовали число примирителей и способ их назначения, они должны, если они не договорились об ином, выполните следующую процедуру:
(a) запрашивающая сторона в течение 10 дней после регистрации запроса сделать предложение другой стороне назначение единственного посредника или определенного нечетного числа посредников и указать метод, предлагаемый для их деловое свидание, встреча;
(b) в течение 20 дней после получения предложения запрашивающей стороны, другой стороны должен:
(i) принимать такие предложения; или
(ii) внести другие предложения относительно количество примирителей и способ их деловое свидание, встреча;
(c) в течение 20 дней после получения ответ, содержащий любые такие другие предложения, запрашивающая сторона должна уведомить другую сторону о принятии или отклонении такой предложения.
(2) Коммуникации, предусмотренные в пункт (1) должен быть сделан или незамедлительно подтвержден в письменной форме и должен передаваться через Генерального секретаря или непосредственно между стороны с копией Генеральному секретарю. Стороны должны незамедлительно уведомлять Генерального секретаря о содержании любого соглашения достиг.
(3) В любое время через 60 дней после регистрация запроса, если нет соглашения об ином порядке достигнута, любая из сторон может сообщить Генеральному секретарю, что она выбирает формула, предусмотренная в статье 29(2)(b) Конвенции.То После этого Генеральный секретарь незамедлительно информирует другую сторону о том, что Комиссия должна быть создана в соответствии с этой статьей.
Правило 3
Назначение посредников в комиссию
Учрежден
в соответствии со статьей Конвенции
29(2)(б)
(1) Если Комиссия будет создана в соответствии со статьей 29(2)(b) Конвенции:
(a) любая из сторон в сообщении другому абоненту:
(i) назвать двух лиц, идентифицирующих одного из их в качестве посредника, назначенного им, а другой в качестве посредник предложил быть Председателем Комиссии; и
(ii) предложить другой стороне согласиться с назначение посредника, предложенного на пост президента комиссии и назначить другого посредника;
(b) сразу после получения этого сообщения другая сторона должна в своем ответе:
(i) назначить лицо посредником назначенный им; и
(ii) согласиться с назначением посредником предлагается стать Председателем Комиссии или назвать другое лицо в качестве посредника предлагалось Президент;
(c) сразу после получения ответа содержащее такое предложение, инициирующая сторона уведомляет другую сторона, согласна ли она с назначением посредника, предложенного этой стороной быть президентом комиссия.
(2) Сообщения, предусмотренные настоящим Правило должно быть принято или незамедлительно подтверждено в письменной форме и либо передается через Генерального секретаря или непосредственно между сторонами с копией Генеральному секретарю.
Правило 4
Назначение посредников Председателем Административный совет
(1) Если Комиссия не создана
в течение 90 дней после направления Генеральным секретарем уведомления
регистрации или такой другой срок, который стороны могут согласовать, либо
сторона может через Генерального секретаря обратиться к Председателю
Административный совет направляет письменный запрос о назначении посредника или
посредников, которые еще не назначены, и назначить посредника в качестве
Председатель Комиссии.
(2) Положение параграфа 1 применяется mutatis mutandis в случае, если стороны договорились о том, что посредники избирают Председателя Комиссии, и они не могут Сделай так.
(3) Генеральный секретарь должен немедленно отправить копию запроса другой стороне.
(4) Председатель с должным учетом статье 31(1) Конвенции, и после консультаций с обеими сторонами, насколько насколько это возможно, выполнить этот запрос в течение 30 дней после его квитанция.
(5) Генеральный секретарь незамедлительно уведомлять стороны о любом назначении или назначении, сделанном Председатель.
Правило 5
Принятие на работу
(1) Заинтересованная сторона или стороны должны
уведомить Генерального секретаря о назначении каждого посредника и
указать способ его назначения.
(2) Как только Генеральный секретарь была проинформирована стороной или председателем Административного совета назначения посредника, он должен получить согласие от назначенец.
(3) Если посредник не принимает его назначение в течение 15 дней, Генеральный секретарь незамедлительно уведомляет сторонам и, при необходимости, Председателю, и предложить им продолжить к назначению другого посредника в соответствии с методом последовал за предыдущей встречей.
Правило 6
Устав Комиссии
(1) Комиссия считается учреждено и производство по делу должно быть начато в день Генеральный секретарь уведомляет стороны о том, что все посредники принял их назначение.
(2) До или на первой сессии комиссии, каждый посредник подписывает заявление в следующем форма:
«Насколько мне известно, нет причина, по которой я не должен работать в согласительной комиссии, созданной Международным центром по урегулированию инвестиционных споров с относительно спора между .
. . и . . .
«Я буду хранить конфиденциальную информацию стало известно мне в результате моего участия в этом разбирательства, а также содержание любого отчета, составленного комиссия.
«Я не приму никаких указаний или компенсация в отношении производства из любого источника, за исключением предусмотренной Конвенцией об урегулировании инвестиционных споров и в Положениях и Правилах, принятых на их основе.
«Изложение моего прошлого и настоящего профессиональные, деловые и иные отношения (при наличии) со сторонами прилагается.»
Любой посредник, не подписавший такой заявление к концу первой сессии Комиссии должно быть считается уволившимся.
Правило 7
Замена посредников
В любое время до того, как Комиссия
учреждена, каждая сторона может заменить любого назначенного ею посредника и
стороны могут по общему согласию договориться о замене любого посредника.
То
процедура такой замены осуществляется в соответствии с Правилами 1, 5 и
6.
Правило 8
Недееспособность или отставка примирителей
(1) Если посредник становится недееспособным или не в состоянии выполнять свои служебные обязанности, процедура в отношении дисквалификация примирителей, указанная в правиле 9, применять.
(2) Примиритель может уйти в отставку, представив заявление об отставке остальным членам Комиссии и Генеральный секретарь. Если посредник был назначен одной из сторон, Комиссия должна незамедлительно рассмотреть причины его отставки и решить, согласен ли он на это. Комиссия должна незамедлительно уведомить Генерального секретаря о своем решении.
Правило 9
Дисквалификация примирителей
(1) Сторона, предлагающая дисквалификацию
посредника в соответствии со статьей 57 Конвенции незамедлительно,
и в любом случае до того, как Комиссия сначала порекомендует условия
разрешение спора сторонам или при закрытии производства
(в зависимости от того, что произойдет раньше), представить свое предложение Генеральному секретарю,
с указанием его причин.
(2) Генеральный секретарь должен сразу:
(а) передать предложение членам Комиссии и, если это касается единственного посредника или большинства членов Комиссии, Председателю Административный совет; и
(b) уведомить другую сторону о предложение.
(3) Примиритель, которому предложение имеет право без промедления давать объяснения Комиссии или Председатель, в зависимости от обстоятельств.
(4) Если предложение не относится к
большинства членов Комиссии, остальные члены
оперативно рассмотреть и проголосовать по предложению в случае отсутствия
заинтересованный посредник. Если эти члены разделены поровну, они должны,
через Генерального секретаря незамедлительно уведомить Председателя
предложение, любые объяснения, представленные соответствующим посредником, и
их неспособность прийти к решению.
(5) Всякий раз, когда Председатель должен принять решение о предложения об отводе посредника, он принимает это решение в течение 30 дней после того, как он получил предложение.
(6) Производство приостанавливается до принято решение по предложению.
Правило 10
Процедура
во время вакансии на комиссии
(1) Генеральный секретарь должен немедленно уведомить стороны и, при необходимости, Председателя Административного Совет дисквалификации, смерти, недееспособности или отставки посредника и согласия, если таковое имеется, Комиссии на отставка.
(2) После уведомления Генерального секретаря вакансии в Комиссии, производство должно или оставаться приостановленным до тех пор, пока вакансия не будет заполнена.
Правило 11
Заполнение
Вакансии в комиссии
(1) За исключением случаев, предусмотренных в пункте (2), a
вакансия в результате дисквалификации, смерти, недееспособности или
заявление об отставке примирителя должно быть незамедлительно заполнено тем же способом
которым было произведено его назначение.
(2) Помимо заполнения вакансий в отношении назначенных им примирителей Председатель Административный совет назначает лицо из состава Коллегии Примирители:
(а) для заполнения вакансии, вызванной отставка без согласия Комиссии посредника назначается стороной; или
(b) по запросу любой из сторон, заполнить любую другую вакансию, если новое назначение не сделано и не принято в течение 30 дней после объявления о вакансии Генеральный секретарь.
(3) Порядок заполнения вакансии должны соответствовать Правилам 1, 4(4), 4(5), 5 и с учетом соответствующих изменений. mutandis, 6(2).
Правило 12
Возобновление
Действия после заполнения вакансии
Как только появится вакансия в Комиссии
заполнено, производство продолжается с того места, на котором оно было достигнуто.
на момент появления вакансии.Вновь назначенный посредник может,
однако требуют, чтобы любые слушания повторялись полностью или частично.
часть.
Глава
II
Работа Комиссии
Правило 13
Сессии Комиссии
(1) Комиссия проводит свою первую сессии в течение 60 дней после ее учреждения или в такой другой период, как стороны могут договориться. Даты проведения этой сессии устанавливаются Председатель Комиссии после консультации с ее членами и Генеральный секретарь.Если по своему учреждению Комиссия не имеет Президента, поскольку стороны договорились о том, что Президент должен быть избирается его членами, Генеральный секретарь устанавливает даты этого сессия. В обоих случаях стороны должны консультироваться, насколько возможный.
(2) Даты последующих сессий должны
определяется Комиссией после консультации с
Генеральным секретарем и со сторонами, насколько это возможно.
(3) Комиссия собирается в месте нахождения центре или в любом другом месте, которое может быть согласовано сторонами в соответствии со статьей 63 Конвенции. Если стороны договорятся, что судебное разбирательство проводится в другом месте, кроме Центра или учреждение, с которым Центр заключил необходимые договоренности, они консультируются с Генеральным секретарем и запрашивают одобрение Комиссия.В случае отсутствия такого утверждения Комиссия собирается на резиденция Центра.
(4) Генеральный секретарь уведомляет членов Комиссии и сторон о датах и месте проведения заседания Комиссии своевременно.
Правило 14
Заседания Комиссии
(1) Президент Комиссии должен проводить его слушания и председательствовать на его обсуждениях.
(2) Если стороны не договорились об ином,
присутствие большинства членов Комиссии
требуется на его заседаниях.
(3) Президент Комиссии должен установить дату и час его заседания.
Правило 15
Обсуждения Комиссии
(1) Обсуждения Комиссии будет происходить в частном порядке и оставаться в тайне.
(2) Только члены Комиссии могут принять участие в его обсуждениях. Никакое другое лицо не может быть допущено, если Комиссия решает иначе.
Правило 16
Решения Комиссии
(1) Решения Комиссии принимается большинством голосов всех его членов. Воздержался считается отрицательным голосом.
(2) Если иное не предусмотрено настоящим
правил или по решению Комиссии, она может принять любое решение
переписка между его членами при условии, что консультируются все они.Принятые таким образом решения удостоверяются Председателем
комиссия.
Правило 17
Недееспособность
Президент
Если в любое время Президент Комиссия не может действовать, его функции выполняет один из других членов Комиссии, действуя в том порядке, в котором Генеральный секретарь получил уведомление о том, что они приняли их назначение в комиссию.
Правило 18
Представительство сторон
(1) Каждая сторона может быть представлена или при содействии агентов, советников или адвокатов, чьи имена и полномочия должны быть уведомлено этой стороной Генерального секретаря, который незамедлительно информировать Комиссию и другую сторону.
(2) Для целей настоящих Правил выражение «сторона» включает, если это допускается контекстом, агента, адвокат или адвокат, уполномоченный представлять эту сторону.
Глава III
Общие положения
Процедурные положения
Правило 19
Процедурные приказы
Комиссия делает заказы
необходимые для проведения судебного разбирательства.
Правило 20
Предварительная процедурная консультация
(1) Как можно раньше после конституции Комиссии, ее Председатель должен попытаться установить мнения сторон по процессуальным вопросам.Для этого целью он может просить стороны встретиться с ним. Он должен, в частности, узнать их мнение по следующим вопросам:
(а) количество членов Комиссия обязана иметь кворум на своих заседаниях;
(b) язык или языки, которые будут использоваться в процессе;
(c) доказательства, устные или письменные, которые каждая сторона намерена предъявить или запросить у Комиссии требование, и письменные заявления, которые каждая сторона намеревается подать, а также сроки, в течение которых должны быть представлены такие доказательства, и такие поданные заявления;
(d) желаемое количество копий каждого партия документов, поданных другим лицом; и
(e) способ, которым запись о слушания должны быть сохранены.
(2) В ходе разбирательства Комиссия применяет любое соглашение сторон о процессуальных вопросы, если иное не предусмотрено Конвенцией или Административные и финансовые положения.
Правило 21
Процедурные языки
(1) Стороны могут договориться об использовании одного или два языка, которые будут использоваться в ходе разбирательства, при условии, что, если они соглашаться на любом языке, который не является официальным языком Центра, Комиссия после консультации с Генеральным секретарем дает одобрение.Если стороны не договорились ни о каком таком процессуальном языке, каждый из них может выбрать один из официальных языков (например, английский, французский и испанский) для этой цели.
(2) Если выбраны два процедурных языка
сторонами любой документ может быть подан на любом языке.
Либо
язык может быть использован на слушаниях, при условии, если Комиссия так
требует, чтобы перевод и интерпретация. Рекомендации и
должен быть представлен отчет Комиссии, и запись должна храниться в обоих
процедурных языков, причем обе версии в равной степени аутентичны.
Перейдите к Главе IV: Процедуры примирения
SICE — ICSID — Правила процедуры примирения
Коммерческий арбитраж иДругие альтернативные методы разрешения споров
Международный центр
Урегулирование инвестиционных споров (ICSID)
Регламент примирительного производства (Примирительный регламент)
(продолжение)
Глава
IV
Согласительные процедуры
Правило 22
Функции Комиссии
(1) Для выяснения вопросов в
спор между сторонами, Комиссия заслушивает стороны и
будет стремиться получить любую информацию, которая может служить этой цели.
То
стороны должны быть связаны с его работой настолько тесно, насколько
возможный.
(2) Для достижения соглашения между сторонами, Комиссия может время от времени на любом этапе в ходе судебного разбирательства в устной или письменной форме давать рекомендации сторонам. Он может рекомендовать сторонам принять конкретные условия урегулирования или что они воздерживаются, в то время как он стремится добиться согласия между ними, от конкретных действий, которые могут усугубить спор; это должно указывать на Стороны аргументы в пользу своих рекомендаций.Это может исправить время пределы, в которых каждая сторона должна информировать Комиссию о своем решении относительно сделанных рекомендаций.
(3) Комиссия, чтобы получить информация, которая могла бы позволить ему выполнять свои функции, может в любой момент стадия рассмотрения дела:
(a) устный запрос любой из сторон пояснения, документы и другая информация;
(б) запросить доказательства от других лиц; и
(с) с согласия стороны затронутых, посетить любое место, связанное со спором или поведением расследования там при условии, что стороны могут участвовать в любом таком посещения и запросы.
Правило 23
Сотрудничество сторон
(1) Партнеры должны сотрудничать в хороших веры в Комиссию и, в частности, по ее просьбе предоставлять все соответствующие документы, информацию и пояснения, а также использовать средства в их распоряжении, чтобы позволить Комиссии заслушать свидетелей и экспертов кому он хочет позвонить. Стороны также содействуют посещению и запросы в любом месте, связанные со спором, который Комиссия желания предпринять.
(2) Стороны должны соблюдать в любое время пределы, согласованные или установленные Комиссией.
Правило 24
Передача запроса
Как только Комиссия будет сформирована,
Генеральный секретарь направляет каждому члену копию запроса
которым было возбуждено дело, подтверждающих документов,
уведомление о регистрации и любое сообщение, полученное от
стороны в ответ на это.
Правило 25
Письменные заявления
(1) После создания Комиссии, его Председатель должен предложить каждой стороне подать в течение 30 или более дней более длительный срок, который он может установить, письменное изложение своей позиции. Если, в соответствии с ее конституцией у Комиссии нет президента, такое приглашение выдается, и любой такой более длительный срок устанавливается Генеральный секретарь.На любой стадии разбирательства в указанные сроки как установит Комиссия, любая из сторон может подать такие другие письменные заявления, которые он считает полезными и актуальными.
(2) Если иное не предусмотрено
Комиссия после консультации со сторонами и Генеральным секретарем,
каждое письменное заявление или другой документ должны быть поданы в форме
подписанный оригинал с дополнительными копиями, количество которых должно быть
на два больше, чем число членов Комиссии.
Правило 26
Сопроводительная документация
(1) Каждое письменное заявление или иное документ, поданный стороной, может сопровождаться подтверждающими документацию в такой форме и количестве экземпляров, которые требуются Административное и финансовое положение 30.
(2) Подтверждающая документация должна обычно подается вместе с документом, к которому он относится, и в любом случае в течение срока, установленного для подачи такого инструмент.
Правило 27
Слушания
(1) Слушания Комиссии должны происходить в частном порядке и, если стороны не договорились об ином, оставаться тайной.
(2) Комиссия принимает решение вместе с
согласие сторон, наличие иных лиц, кроме сторон, их
агенты, адвокаты и адвокаты, свидетели и эксперты во время их
свидетельских показаний, и должностные лица Комиссии могут присутствовать на
слушания.
Правило 28
Свидетели и эксперты
(1) Каждая сторона может на любом этапе разбирательства, просить, чтобы Комиссия заслушала свидетелей и экспертов доказательства которых сторона считает относящимися к делу. Комиссия устанавливает срок, в течение которого такое слушание должно быть проведено.
(2) Свидетели и эксперты, как правило, быть рассмотрены перед Комиссией сторонами, находящимися под контролем ее Президент.Им также может задавать вопросы любой член комиссия.
(3) Если свидетель или эксперт не может предстать перед ней, Комиссия, по соглашению сторон, может сделать надлежащие меры для представления доказательств в письменной показания или быть взятым на экспертизе в другом месте. Стороны могут участвовать в любом таком экзамене.
Глава V
Прекращение
Судебного разбирательства
Правило 29
Возражения против юрисдикции
(1) Любое возражение о том, что спор не
находится в пределах юрисдикции Центра или по иным причинам не находится в пределах
Компетенция Комиссии должна быть сделана как можно раньше.
А
сторона подает возражение Генеральному секретарю не позднее, чем в
свое первое письменное заявление или на первом слушании, если это произойдет
ранее, за исключением случаев, когда факты, на которых основано возражение, неизвестны
партия в то время.
(2) Комиссия может по собственной инициативе рассматривать на любой стадии разбирательства вопрос о том, является ли рассматриваемый спор в пределах юрисдикции Центра и в пределах своей собственной компетентность.
(3) После официального выдвижения возражения, производство по существу приостанавливается. Комиссия получить мнения сторон по возражению.
(4) Комиссия может рассматривать
возражение в качестве предварительного вопроса или приобщить его к существу
спор. Если Комиссия отклонит возражение или присоединит его к
по существу, он возобновляет рассмотрение последнего без
задерживать.
(5) Если Комиссия решит, что спор не входит в компетенцию Центра или не входит в его компетенцию. компетенции, он прекращает производство по делу и составляет отчет этому действие, в котором оно должно указать свои причины.
Правило 30
Закрытие
Процедура
(1) Если стороны достигают соглашения о спорных вопросов, Комиссия закрывает производство по делу и составить свой отчет, отметив спорные вопросы и зафиксировав, что стороны достигли соглашения.По требованию сторон отчет должны записывать подробные условия их соглашение.
(2) Если на каком-либо этапе разбирательства
Комиссии представляется, что нет никакой вероятности соглашения между
стороны, Комиссия, после уведомления сторон, закрывает
разбирательства и составить свой отчет, отметив передачу спора на рассмотрение
примирения и регистрации неспособности сторон достичь
соглашение.
(3) Если одна из сторон не явится или участвовать в разбирательстве, Комиссия после уведомления сторон, закрыть производство по делу и составить свой протокол с отметкой о представлении спора к согласительной процедуре и регистрации неспособности этой стороны появляться или участвовать.
Правило 31
Подготовка отчета
Доклад Комиссии составляется составлен и подписан в течение 30 дней с момента закрытия процесс.
Правило 32
Отчет
(1) Отчет должен быть в письменной форме и должен содержать, в дополнение к материалу, указанному в пункте (2) и в Правило 30:
(а) точное обозначение каждого вечеринка;
(b) заявление о том, что Комиссия установленный в соответствии с Конвенцией, и описание метода его конституция;
(c) имена членов комиссии, а также указание назначающего органа каждый;
(d) имена агентов, адвокатов и представители сторон;
(e) даты и место проведения заседаний Комиссия; и
(f) резюме процесс.
(2) В отчете также должны быть указаны любые соглашение сторон в соответствии со статьей 35 Конвенции, относительно использования в других разбирательствах мнений, высказанных или заявления, признания или предложения об урегулировании, сделанные в ходе судебного разбирательства перед Комиссией или доклада или любой рекомендации, сделанной комиссия.
(3) Отчет подписывается члены Комиссии; указывается дата каждой подписи.Факт отказа члена подписать отчет фиксируется в нем.
Правило 33
Рассылка отчета
(1) После подписания последним примирителем для подписания Генеральный секретарь должен незамедлительно:
(а) аутентифицировать исходный текст сообщать и сдавать в архив Центра; и
(b) отправить заверенную копию каждому партии с указанием даты отправки на исходном тексте и на всех копии.
(2) Генеральный секретарь должен, по запрос, предоставить стороне дополнительные заверенные копии отчет.
(3) Центр не публикует отчет без согласия сторон.
Глава VI
Общие положения
Положения
Правило 34
Финал
Положения
(1) Тексты настоящих Правил в каждом официальный язык Центра является равно аутентичным.
(2) Настоящие Правила могут цитироваться как «Примирительные правила» Центра.
Международный пакт о гражданских и политических правах
арабский | китайский | французский | Русский | Испанский
Текст в формате PDF
Международный пакт о гражданских и политических правах
Принят и открыт для подписания, ратификации и присоединения резолюцией 2200А (XXI) Генеральной Ассамблеи от 16 декабря 1966 года
вступил в силу 23 марта 1976 года в соответствии со статьей 49
Преамбула
Считая, что в соответствии с принципами, провозглашенными в Уставе Организации Объединенных Наций, признание неотъемлемого достоинства и равных и неотъемлемых прав всех членов человеческой семьи является основой свободы, справедливости и мира во всем мире,
Признавая, что эти права вытекают из достоинства, присущего человеческой личности,
Признавая, что в соответствии со Всеобщей декларацией прав человека идеал свободного человека, обладающего гражданской и политической свободой и свободой от страха и нужды, может быть достигнуто, если будут созданы условия, при которых каждый может пользоваться своими гражданскими и политическими правами, а также своими экономическими, социальными l и культурные права,
Принимая во внимание обязательство государств в соответствии с Уставом Организации Объединенных Наций содействовать всеобщему уважению и соблюдению прав и свобод человека,
Понимая, что человек, имеющий обязанности по отношению к другим людям и обществу к которому он принадлежит, обязан стремиться к поощрению и соблюдению прав, признанных в настоящем Пакте,
Согласен со следующими статьями:
ЧАСТЬ I
Артикул 1
1.
Все народы имеют право на самоопределение. В силу этого права они свободно определяют свой политический статус и свободно осуществляют свое экономическое, социальное и культурное развитие.
2. Все народы могут в своих собственных целях свободно распоряжаться своими природными богатствами и ресурсами без ущерба для любых обязательств, вытекающих из международного экономического сотрудничества, на основе принципа взаимной выгоды и международного права. Ни в коем случае народ не может быть лишен собственных средств к существованию.
3. Участвующие в настоящем Пакте государства, в том числе те, которые несут ответственность за управление несамоуправляющимися и подопечными территориями, содействуют осуществлению права на самоопределение и уважают это право в соответствии с положения Устава ООН.
ЧАСТЬ II
Статья 2
1. Каждое участвующее в настоящем Пакте государство обязуется уважать и обеспечивать всем лицам, находящимся в пределах его территории и под его юрисдикцией, права, признаваемые в настоящем Пакте, без какого-либо различия, как-то расы, цвета кожи, пола, языка, религии, политических или иных убеждений, национального или социального происхождения, имущественного, сословного или иного положения.
2. В тех случаях, когда это еще не предусмотрено действующими законодательными или иными мерами, каждое участвующее в настоящем Пакте Государство обязуется принять необходимые меры в соответствии со своими конституционными процедурами и положениями настоящего Пакта для принятия таких законов или другие меры, которые могут оказаться необходимыми для осуществления прав, признаваемых в настоящем Пакте.
3. Каждое участвующее в настоящем Пакте Государство обязуется:
а) обеспечить, чтобы любое лицо, чьи права или свободы, признаваемые в настоящем Пакте, были нарушены, имело эффективное средство правовой защиты, несмотря на то, что нарушение было совершено лицами, действующими в официальная дееспособность;
(b) Обеспечить, чтобы право любого лица, требующего такой защиты, определялось компетентными судебными, административными или законодательными органами или любым другим компетентным органом, предусмотренным правовой системой государства, и развивать возможности средства судебной защиты;
(c) Обеспечить, чтобы компетентные органы применяли такие средства правовой защиты, когда они предоставляются.
Статья 3
Участвующие в настоящем Пакте государства обязуются обеспечивать равное право мужчин и женщин на пользование всеми гражданскими и политическими правами, изложенными в настоящем Пакте.
Статья 4
1 . Во время чрезвычайного положения, угрожающего жизни нации и о существовании которого официально объявлено, участвующие в настоящем Пакте государства могут принимать меры в отступление от своих обязательств по настоящему Пакту в той мере, в какой это строго требуется остротой положения. при условии, что такие меры не противоречат их другим обязательствам по международному праву и не влекут за собой дискриминацию исключительно по признаку расы, цвета кожи, пола, языка, религии или социального происхождения.
2. В соответствии с этим положением не допускается отступление от статей 6, 7, 8 (пункты I и 2), 11, 15, 16 и 18.
3. Любое участвующее в настоящем Пакте государство, пользующееся правом на отступление, немедленно информирует другие участвующие в настоящем Пакте государства через посредство Генерального секретаря Организации Объединенных Наций о положениях, от которых оно отступления и причин, по которым оно было приведено в действие.
Дальнейшее сообщение должно быть сделано через того же посредника в день, когда оно прекращает такое отступление.
Статья 5
1. Ничто в настоящем Пакте не может быть истолковано как подразумевающее для какого-либо государства, группы или лица какое-либо право заниматься какой-либо деятельностью или совершать любые действия, направленные на уничтожение любого из признанных прав и свобод в настоящем Пакте или при их ограничении в большей степени, чем это предусмотрено в настоящем Пакте.
2. Не допускается ограничение или умаление каких-либо основных прав человека, признанных или существующих в любом государстве-участнике настоящего Пакта на основании закона, конвенций, правил или обычаев под тем предлогом, что настоящий Пакт не признает такие права или признает их в меньшей степени.
ЧАСТЬ III
Статья 6
1. Каждый человек имеет неотъемлемое право на жизнь.
Это право охраняется законом. Никто не может быть произвольно лишен жизни.
2. В странах, не отменивших смертную казнь, смертный приговор может быть вынесен только за самые тяжкие преступления в соответствии с законом, действовавшим на момент совершения преступления, и не противоречащим положениям настоящего Пакта и Конвенции о предупреждении преступления геноцида и наказании за него.Это наказание может быть осуществлено только в соответствии с окончательным решением, вынесенным компетентным судом.
3. Когда лишение жизни представляет собой преступление геноцида, понимается, что ничто в настоящей статье не разрешает какому-либо участнику настоящего Пакта каким-либо образом отступать от любого обязательства, взятого на себя в соответствии с положениями Конвенции о предотвращении и Наказание за преступление геноцида.
4. Любой приговоренный к смертной казни имеет право просить о помиловании или смягчении приговора.Амнистия, помилование или смягчение смертного приговора могут быть предоставлены во всех случаях.
5. Смертный приговор не назначается за преступления, совершенные лицами, не достигшими восемнадцатилетнего возраста, и не приводится в исполнение в отношении беременных женщин.
6. Ничто в настоящей статье не может использоваться для отсрочки или предотвращения отмены смертной казни любым Государством-участником настоящего Пакта.
Статья 7
Никто не может быть подвергнут пыткам или жестокому, бесчеловечному или унижающему достоинство обращению или наказанию.В частности, никто не может без его свободного согласия подвергаться медицинским или научным экспериментам.
Статья 8
1. Никто не может содержаться в рабстве; рабство и работорговля во всех их формах запрещаются.
2. Никто не может содержаться в подневольном состоянии.
3.
(a) Никто не может привлекаться к принудительному или обязательному труду;
(b) Пункт 3 (a) не должен рассматриваться как исключающий в странах, где тюремное заключение с каторжными работами может быть назначено в качестве наказания за преступление, выполнение каторжных работ во исполнение приговора к такому наказанию компетентным корт;
(c) Для целей настоящего пункта термин «принудительный или обязательный труд» не включает:
(i) Любую работу или услугу, не упомянутую в подпункте (b), обычно требуемую от лица, находящегося под задержание вследствие законного постановления суда или лица при условно-досрочном освобождении от такого задержания;
(ii) Любая служба военного характера и, в странах, где признается отказ от военной службы по соображениям совести, любая национальная служба, требуемая по закону для лиц, отказывающихся от военной службы по соображениям совести;
(iii) Любая служба, требуемая в случае чрезвычайной ситуации или стихийного бедствия, угрожающего жизни или благополучию общества;
(iv) Любая работа или служба, являющаяся частью обычных гражданских обязательств.
Статья 9
1. Каждый имеет право на свободу и личную неприкосновенность. Никто не может быть подвергнут произвольному аресту или задержанию. Никто не может быть лишен свободы иначе как на таких основаниях и в соответствии с такой процедурой, которые установлены законом.
2. Каждый арестованный должен быть проинформирован во время ареста о причинах его ареста и должен быть немедленно проинформирован о любых предъявленных ему обвинениях.
3.Любой арестованный или задержанный по уголовному обвинению должен быть незамедлительно доставлен к судье или другому должностному лицу, уполномоченному законом осуществлять судебную власть, и имеет право на судебное разбирательство в разумный срок или на освобождение. Содержание под стражей лиц, ожидающих суда, не является общим правилом, но освобождение может быть связано с гарантиями явки в суд, на любой другой стадии судебного разбирательства и, в случае необходимости, для исполнения приговора.
4.Каждый, кто лишен свободы в результате ареста или задержания, имеет право обратиться в суд, с тем чтобы этот суд мог безотлагательно принять решение о законности его задержания и распорядиться о его освобождении, если задержание незаконно.
5. Любое лицо, ставшее жертвой незаконного ареста или задержания, имеет право на получение компенсации.
Статья 10
1. Со всеми лицами, лишенными свободы, следует обращаться гуманно и с уважением достоинства, присущего человеческой личности.
2.
(a) Обвиняемые, за исключением исключительных обстоятельств, должны содержаться отдельно от осужденных и подлежат раздельному обращению, соответствующему их статусу неосужденных лиц;
(b) Несовершеннолетние обвиняемые должны быть отделены от взрослых и как можно скорее доставлены для судебного разбирательства.
3. Пенитенциарная система включает обращение с заключенными, основной целью которого является их исправление и социальная реабилитация.
Несовершеннолетние правонарушители должны содержаться отдельно от взрослых, и обращение с ними должно соответствовать их возрасту и правовому статусу.
Статья 11
Никто не может быть лишен свободы только на основании неспособности выполнить договорное обязательство.Статья 12
1. Каждый, кто законно находится на территории государства, имеет на этой территории право на свободу передвижения и свободу выбора места жительства.
2. Каждый может свободно покинуть любую страну, включая свою собственную.
3. Вышеупомянутые права не подлежат никаким ограничениям, кроме тех, которые предусмотрены законом, необходимы для защиты государственной безопасности, общественного порядка (ordre public), здоровья или нравственности населения или прав и свобод других лиц, и согласуются с другими правами, признаваемыми в настоящем Пакте.
4. Никто не может быть произвольно лишен права на въезд в свою собственную страну.
Статья 13
Иностранец, законно находящийся на территории государства-участника настоящего Пакта, может быть выслан из него только на основании решения, принятого в соответствии с законом, и, если иное не требуется вескими причинами национальной безопасности, иметь возможность изложить доводы против его высылки, и чтобы его дело было рассмотрено компетентным органом или лицом или лицами, специально назначенными компетентным органом, и быть представленным для этой цели.
Статья 14
1. Все лица равны перед судами и трибуналами. При рассмотрении любого уголовного обвинения против него или его прав и обязанностей в судебном процессе каждый имеет право на справедливое и публичное разбирательство дела компетентным, независимым и беспристрастным судом, созданным на основании закона. Пресса и публика могут быть не допущены на все судебное разбирательство или его часть по соображениям морали, общественного порядка (ordre public) или национальной безопасности в демократическом обществе, или когда этого требуют интересы частной жизни сторон, или степень, строго необходимая, по мнению суда, при особых обстоятельствах, когда публичность нарушала бы интересы правосудия; но любое судебное решение, вынесенное по уголовному делу или судебному иску, должно быть обнародовано, за исключением случаев, когда интересы несовершеннолетних требуют иного или разбирательство касается супружеских споров или опеки над детьми.![]()
2. Каждый обвиняемый в уголовном преступлении имеет право считаться невиновным до тех пор, пока его вина не будет доказана в соответствии с законом.
3. При вынесении любого уголовного обвинения против него каждый имеет право на следующие минимальные гарантии при полном равенстве: (a) Быть незамедлительно и подробно информированным на языке, который он понимает, о характере и причине обвинение против него;
(b) иметь достаточное время и возможности для подготовки своей защиты и общаться с адвокатом по своему выбору;
c) Предстать перед судом без неоправданной задержки;
(d) быть судимым в его присутствии и защищать себя лично или через посредство выбранного им самим защитника; быть информированным, если он не имеет юридической помощи, об этом праве; и иметь назначенного ему защитника в любом случае, когда этого требуют интересы правосудия, и безвозмездно с его стороны в любом таком случае, если он не имеет достаточных средств для его оплаты;
e) допрашивать или допрашивать свидетелей против него и добиваться явки и допроса свидетелей от его имени на тех же условиях, что и свидетелей против него;
(f) на бесплатную помощь переводчика, если он не понимает или не говорит на языке, используемом в суде;
(g) Не принуждаться к даче показаний против самого себя или к признанию вины.
5. Каждый осужденный за преступление имеет право на пересмотр его осуждения и приговора вышестоящей судебной инстанцией в соответствии с законом.
6. Когда лицо окончательным решением было осуждено за уголовное преступление и впоследствии его осуждение было отменено или оно было помиловано на том основании, что новый или вновь открывшийся факт убедительно свидетельствует о том, что имел место выкидыш справедливости, лицо, понесшее наказание в результате такого осуждения, получает компенсацию в соответствии с законом, если не будет доказано, что неразглашение в срок неизвестного факта полностью или частично произошло по его вине.
7. Никто не подлежит повторному суду или наказанию за преступление, за которое он уже был окончательно осужден или оправдан в соответствии с законом и уголовно-процессуальным законодательством каждой страны.
Артикул 15
1 . Никто не может быть признан виновным в каком-либо уголовном преступлении в связи с каким-либо действием или бездействием, которое не являлось уголовным преступлением в соответствии с национальным или международным правом на момент его совершения. Не может быть назначено более тяжкое наказание, чем то, которое применялось в момент совершения уголовного преступления.Если после совершения преступления законом предусмотрено применение более легкого наказания, правонарушитель получает от этого выгоду.
2. Ничто в настоящей статье не препятствует суду и наказанию любого лица за любое действие или бездействие, которое на момент его совершения было преступным в соответствии с общими принципами права, признанными сообществом наций.
Статья 16
Каждый имеет право на признание в любом месте правосубъектности.
Статья 17
1.
Никто не может подвергаться произвольному или незаконному вмешательству в его частную жизнь, семью, жилище или переписку, а также незаконным посягательствам на его честь и репутацию.
2. Каждый имеет право на защиту закона от такого вмешательства или посягательств.
Статья 18
1. Каждый имеет право на свободу мысли, совести и религии.Это право включает свободу иметь или принимать религию или убеждения по своему выбору, а также свободу индивидуально или совместно с другими, публично или в частном порядке исповедовать свою религию или убеждения в богослужении, обрядах, практике и обучении.
2. Никто не должен подвергаться принуждению, которое нанесло бы ущерб его свободе иметь или принимать религию или убеждения по своему выбору.
3. Свобода исповедовать свою религию или убеждения может подлежать только таким ограничениям, которые предусмотрены законом и необходимы для защиты общественной безопасности, порядка, здоровья или нравственности или основных прав и свобод других лиц.
4. Участвующие в настоящем Пакте государства обязуются уважать свободу родителей и, в соответствующих случаях, законных опекунов обеспечивать религиозное и нравственное воспитание своих детей в соответствии со своими собственными убеждениями.
Статья 19
1. Каждый имеет право беспрепятственно придерживаться своих мнений.
2. Каждый имеет право на свободу слова; это право включает свободу искать, получать и распространять всякого рода информацию и идеи, независимо от государственных границ, устно, письменно или посредством печати, художественных форм или любыми другими средствами по своему выбору.
3. Осуществление прав, предусмотренных пунктом 2 настоящей статьи, влечет за собой особые обязанности и ответственность. Поэтому на него могут распространяться определенные ограничения, но они должны быть только такими, которые предусмотрены законом и необходимы:
(a) для уважения прав или репутации других лиц;
(b) Для защиты национальной безопасности или общественного порядка (ordre public), здоровья или нравственности населения.![]()
Артикул 20
1.Любая пропаганда войны запрещена законом.
2. Любая пропаганда национальной, расовой или религиозной ненависти, представляющая собой подстрекательство к дискриминации, вражде или насилию, запрещается законом.
Статья 21
Признается право на мирные собрания. На осуществление этого права не может быть наложено никаких ограничений, кроме тех, которые налагаются в соответствии с законом и необходимы в демократическом обществе в интересах национальной или общественной безопасности, общественного порядка (ordre public), охраны здоровья населения. или нравственности или защиты прав и свобод других лиц.
Статья 22
1. Каждый имеет право на свободу ассоциации с другими, включая право создавать профессиональные союзы и вступать в них для защиты своих интересов.
2. На осуществление этого права не может быть наложено никаких ограничений, кроме тех, которые предусмотрены законом и которые необходимы в демократическом обществе в интересах национальной или общественной безопасности, общественного порядка (ordre public), защиты общественного здоровья или нравственности или защиты прав и свобод других лиц.
Настоящая статья не препятствует установлению законных ограничений в отношении военнослужащих и сотрудников полиции при осуществлении ими этого права.
3. Ничто в настоящей статье не уполномочивает государства-участники Конвенции Международной организации труда 1948 года о свободе ассоциации и защите права на организацию принимать законодательные меры, которые наносят ущерб, или применять закон таким образом, чтобы ущерба гарантиям, предусмотренным в этой Конвенции.
Статья 23
1. Семья является естественной и основной ячейкой общества и имеет право на защиту со стороны общества и государства.
2. Признается право мужчин и женщин брачного возраста на вступление в брак и создание семьи.
3. Брак не может быть заключен без свободного и полного согласия вступающих в брак.
4. Участвующие в настоящем Пакте государства принимают надлежащие меры для обеспечения равенства прав и обязанностей супругов в отношении брака, во время брака и при его расторжении.
В случае расторжения брака должна быть обеспечена необходимая защита детей.
Статья 24
1. Каждый ребенок без какой-либо дискриминации по признаку расы, цвета кожи, пола, языка, религии, национального или социального происхождения, имущественного положения или рождения имеет право на такие меры защиты, которые требуются его статус несовершеннолетнего со стороны его семьи, общества и государства.
2. Каждый ребенок регистрируется сразу после рождения и получает имя.
3. Каждый ребенок имеет право на приобретение гражданства.
Статья 25
Каждый гражданин имеет право и возможность без каких-либо различий, упомянутых в статье 2, и без необоснованных ограничений:
(а) принимать участие в ведении государственных дел, непосредственно или через свободно выбранные представители;
(b) Избирать и быть избранным на подлинных периодических выборах, которые проводятся на основе всеобщего и равного избирательного права при тайном голосовании, гарантирующем свободное волеизъявление избирателей;
c) иметь доступ на общих условиях равенства к государственной службе в своей стране.
Статья 26
Все люди равны перед законом и имеют право без всякой дискриминации на равную защиту закона. В этом отношении закон запрещает любую дискриминацию и гарантирует всем лицам равную и эффективную защиту от дискриминации по любому признаку, такому как раса, цвет кожи, пол, язык, религия, политические или иные убеждения, национальное или социальное происхождение, имущественное положение, рождение или другой статус.
Статья 27
В тех государствах, где существуют этнические, религиозные или языковые меньшинства, лицам, принадлежащим к таким меньшинствам, не может быть отказано в праве совместно с другими членами своей группы пользоваться своей собственной культурой, исповедовать и исповедовать свою религию или использовать свой родной язык.
ЧАСТЬ IV
Статья 28
1. Учреждается Комитет по правам человека (далее именуемый в настоящем Пакте Комитетом).
Он состоит из восемнадцати членов и выполняет функции, предусмотренные ниже.
2. Комитет состоит из граждан государств-участников настоящего Пакта, которые являются лицами высоких моральных качеств и признанной компетентности в области прав человека, с учетом полезности участия некоторых лиц, имеющих юридический опыт.
3. Члены Комитета избираются и действуют в личном качестве.
Статья 29
1. Члены Комитета избираются тайным голосованием из списка лиц, отвечающих требованиям, предусмотренным в статье 28, и выдвигаемых для этой цели участвующими в настоящем Пакте Государствами.
2. Каждое участвующее в настоящем Пакте государство может выдвинуть не более двух лиц.Эти лица должны быть гражданами выдвинувшего кандидата государства.
3. Лицо может быть выдвинуто повторно.
Статья 30
1. Первоначальные выборы проводятся не позднее чем через шесть месяцев со дня вступления в силу настоящего Пакта.
2. Не позднее чем за четыре месяца до даты каждых выборов в Комитет, за исключением выборов для заполнения вакансии, объявляемой в соответствии со статьей 34, Генеральный секретарь Организации Объединенных Наций направляет письменное приглашение Государствам-участникам. настоящему Пакту представить свои кандидатуры в члены Комитета в течение трех месяцев.
3. Генеральный секретарь Организации Объединенных Наций составляет в алфавитном порядке список всех выдвинутых таким образом лиц с указанием выдвинувших их государств-участников и представляет его государствам-участникам настоящего Пакта. не позднее чем за один месяц до даты каждых выборов.
4. Выборы членов Комитета проводятся на заседании Участвующих в настоящем Пакте Государств, созываемом Генеральным секретарем Организации Объединенных Наций в Центральных учреждениях Организации Объединенных Наций.На этом заседании, на котором две трети государств-участников настоящего Пакта составляют кворум, в состав Комитета избираются кандидатуры, получившие наибольшее число голосов и абсолютное большинство голосов представителей государств.
Присутствующие и участвующие в голосовании стороны.
Статья 31
1. В состав Комитета не может входить более одного гражданина одного и того же государства.
2. При избрании Комитета учитывается справедливое географическое распределение членов и представительство различных форм цивилизации и основных правовых систем.
Статья 32
1. Члены Комитета избираются сроком на четыре года. Они имеют право на переизбрание в случае повторного выдвижения кандидатур. Однако срок полномочий девяти членов, избранных на первых выборах, истекает через два года; сразу же после первых выборов имена этих девяти членов выбираются по жребию Председателем собрания, упомянутого в статье 30, пункт 4.2. Выборы по истечении срока полномочий проводятся в соответствии с предыдущими статьями настоящей части настоящего Пакта.
Статья 33
1. Если по единогласному мнению остальных членов член Комитета прекратил исполнение своих функций по любой причине, кроме отсутствия временного характера, Председатель Комитета уведомляет Генерального секретаря Организации Объединенных Наций, который затем объявляет место этого члена вакантным.
2. В случае смерти или отставки члена Комитета Председатель немедленно уведомляет об этом Генерального секретаря Организации Объединенных Наций, который объявляет место вакантным с даты смерти или даты, когда отставка вступает в силу.
Статья 34
1. Когда вакансия объявляется в соответствии со статьей 33 и если срок полномочий заменяемого члена не истекает в течение шести месяцев после объявления вакансии, Генеральный секретарь Организация Объединенных Наций уведомляет каждое из участвующих в настоящем Пакте государств, которые могут в течение двух месяцев представить кандидатуры в соответствии со статьей 29 для целей заполнения вакансии.
2.Генеральный секретарь Организации Объединенных Наций составляет в алфавитном порядке список выдвинутых таким образом лиц и представляет его участвующим в настоящем Пакте государствам. Затем проводятся выборы для заполнения вакансии согласно соответствующим положениям настоящей части настоящего Пакта.
3. Член Комитета, избранный для заполнения вакансии, объявленной в соответствии со статьей 33, занимает должность в течение оставшегося срока члена, освободившего место в Комитете в соответствии с положениями этой статьи.
Статья 35
Члены Комитета с одобрения Генеральной Ассамблеи Организации Объединенных Наций получают вознаграждение из ресурсов Организации Объединенных Наций на таких условиях, которые Генеральная Ассамблея может решить с учетом важности обязанностей Комитета.
Статья 36
Генеральный секретарь Организации Объединенных Наций предоставляет необходимый персонал и помещения для эффективного выполнения функций Комитета в соответствии с настоящим Пактом.
Статья 37
1. Генеральный секретарь Организации Объединенных Наций созывает первое заседание Комитета в Центральных учреждениях Организации Объединенных Наций.
2. После первого заседания Комитет собирается в такое время, которое предусмотрено его правилами процедуры.
3. Комитет обычно собирается в Центральных учреждениях Организации Объединенных Наций или в Отделении Организации Объединенных Наций в Женеве.
Статья 38
Каждый член Комитета перед тем, как приступить к своим обязанностям, делает торжественное заявление в открытом комитете, что он будет выполнять свои функции беспристрастно и добросовестно.
Статья 39
1. Комитет избирает своих должностных лиц сроком на два года. Они могут быть переизбраны.
2. Комитет устанавливает свои собственные правила процедуры, но эти правила должны предусматривать, в частности, что:
(a) Двенадцать членов составляют кворум;
(b) Решения Комитета принимаются большинством голосов присутствующих членов.
Артикул 40
1.
Участвующие в настоящем Пакте государства обязуются представлять отчеты о принятых ими мерах по осуществлению признаваемых в нем прав и о прогрессе, достигнутом в осуществлении этих прав: а) в течение одного года после вступления в силу настоящего Пакта для заинтересованных государств-участников;
(b) После этого всякий раз, когда об этом просит Комитет.
2. Все доклады представляются Генеральному секретарю Организации Объединенных Наций, который направляет их на рассмотрение Комитета.В докладах должны указываться факторы и трудности, если таковые имеются, влияющие на осуществление настоящего Пакта.
3. Генеральный секретарь Организации Объединенных Наций может после консультации с Комитетом направить заинтересованным специализированным учреждениям копии таких частей докладов, которые могут относиться к сфере их компетенции.
4. Комитет изучает доклады, представленные участвующими в настоящем Пакте Государствами. Он направляет свои доклады и такие общие замечания, которые он может счесть уместными, Государствам-участникам.
Комитет может также препроводить Экономическому и Социальному Совету эти замечания вместе с копиями докладов, полученных им от государств-участников настоящего Пакта.
5. Участвующие в настоящем Пакте государства могут представлять Комитету замечания по любым замечаниям, которые могут быть сделаны в соответствии с пунктом 4 настоящей статьи.
Статья 41
1. Государство-участник настоящего Пакта может в любое время заявить в соответствии с настоящей статьей, что оно признает компетенцию Комитета получать и рассматривать сообщения о том, что одно Государство-участник утверждает, что другое Государство-участник не выполняет своих обязательств по настоящему Пакту.Сообщения в соответствии с настоящей статьей могут быть получены и рассмотрены только в том случае, если они представлены государством-участником, сделавшим заявление о признании в отношении себя компетенции Комитета. Никакое сообщение не принимается Комитетом, если оно касается государства-участника, не сделавшего такого заявления.
Сообщения, полученные в соответствии с настоящей статьей, рассматриваются в соответствии со следующей процедурой:
а) Если участвующее в настоящем Пакте Государство считает, что другое Государство-участник не выполняет положения настоящего Пакта, оно может путем письменное сообщение, доводит этот вопрос до сведения этого Государства-участника.В течение трех месяцев после получения сообщения принимающее государство должно представить государству, направившему сообщение, разъяснение или любое другое письменное заявление, разъясняющее вопрос, которое должно включать, насколько это возможно и уместно, ссылку на внутренние процедуры и принятые средства правовой защиты. , ожидающие рассмотрения или имеющиеся в деле;
(b) Если вопрос не урегулирован к удовлетворению обоих заинтересованных Государств-участников в течение шести месяцев после получения Принимающим Государством первоначального сообщения, любое Государство имеет право передать вопрос в Комитет путем уведомления передается Комитету и другому государству;
(c) Комитет рассматривает переданный ему вопрос только после того, как он удостоверится, что все доступные внутренние средства правовой защиты были использованы и исчерпаны по данному вопросу в соответствии с общепризнанными принципами международного права.
Это не правило, когда применение средств правовой защиты неоправданно затягивается;
(d) Комитет проводит закрытые заседания при рассмотрении сообщений в соответствии с настоящей статьей;
(e) С учетом положений подпункта (c) Комитет оказывает свои добрые услуги заинтересованным Государствам-участникам с целью дружественного решения вопроса на основе уважения прав человека и основных свобод, как признается в настоящем Пакте;
(f) По любому переданному ему вопросу Комитет может призвать заинтересованные государства-участники, упомянутые в подпункте (b), предоставить любую соответствующую информацию;
(g) Заинтересованные государства-участники, упомянутые в подпункте (b), имеют право быть представленными при рассмотрении вопроса в Комитете и делать представления в устной и/или письменной форме;
(h) Комитет должен в течение двенадцати месяцев после даты получения уведомления в соответствии с подпунктом (b) представить отчет:
(i) Если решение в соответствии с условиями подпункта (e) достигнуто, Комитет ограничивает свой доклад кратким изложением фактов и достигнутого решения;
(ii) Если решение в соответствии с положениями подпункта (е) не достигнуто, Комитет ограничивает свой доклад кратким изложением фактов; письменные представления и запись устных представлений, сделанных заинтересованными государствами-участниками, прилагаются к докладу.
По каждому вопросу доклад направляется заинтересованным Государствам-участникам.
2. Положения настоящей статьи вступают в силу, когда десять государств-участников настоящего Пакта сделают заявления в соответствии с пунктом I настоящей статьи. Такие заявления сдаются Государствами-участниками на хранение Генеральному секретарю Организации Объединенных Наций, который направляет их копии другим Государствам-участникам. Заявление может быть отозвано в любое время путем уведомления Генерального секретаря.Такой отзыв не препятствует рассмотрению любого вопроса, являющегося предметом сообщения, уже переданного в соответствии с настоящей статьей; никакие дальнейшие сообщения от какого-либо Государства-участника не принимаются после получения Генеральным секретарем уведомления об отзыве заявления, если только заинтересованное Государство-участник не сделало нового заявления.
Статья 42
1.
Заинтересованные стороны назначают специальную согласительную комиссию (далее именуемую «Комиссия»).
Добрые услуги Комиссии предоставляются заинтересованным государствам-участникам с целью полюбовного решения вопроса на основе уважения настоящего Пакта;
(b) Комиссия состоит из пяти лиц, приемлемых для заинтересованных государств-участников. Если заинтересованные государства-участники не достигнут согласия в течение трех месяцев относительно всего состава Комиссии или его части, члены Комиссии, в отношении которых не было достигнуто согласия, избираются тайным голосованием большинством в две трети голосов от общего числа голосов. комитета из числа его членов.
2. Члены Комиссии действуют в личном качестве. Они не являются гражданами заинтересованных государств-участников, или государства, не являющегося участником настоящего Пакта, или государства-участника, не сделавшего заявления в соответствии со статьей 41.
3. Комиссия избирает своего Председателя и принимает свои правила процедуры.
4. Заседания Комиссии обычно проводятся в Центральных учреждениях Организации Объединенных Наций или в Отделении Организации Объединенных Наций в Женеве.
Однако они могут проводиться в других удобных местах, которые Комиссия может определить в консультации с Генеральным секретарем Организации Объединенных Наций и заинтересованными государствами-участниками.
5. Секретариат, предусмотренный в соответствии со статьей 36, также обслуживает комиссии, назначенные в соответствии с настоящей статьей.
6. Информация, полученная и собранная Комитетом, предоставляется Комиссии, и Комиссия может обратиться к заинтересованным государствам-участникам с просьбой предоставить любую другую соответствующую информацию.
7. Когда Комиссия полностью рассмотрит вопрос, но в любом случае не позднее чем через двенадцать месяцев после его рассмотрения, она представляет Председателю Комитета отчет для сообщения заинтересованным Государствам-участникам:
(а) Если Комиссия не может завершить рассмотрение вопроса в течение двенадцати месяцев, она ограничивает свой отчет кратким изложением статуса рассмотрения ею вопроса;
b) Если будет достигнуто мирное решение вопроса на основе уважения прав человека, признаваемых в настоящем Пакте, Комиссия ограничивает свой доклад кратким изложением фактов и достигнутого решения;
(c) Если решение в соответствии с положениями подпункта (b) не будет достигнуто, отчет Комиссии включает ее выводы по всем вопросам факта, имеющим отношение к проблемам между заинтересованными государствами-участниками, и ее мнения о возможностях мирное решение вопроса.
Этот доклад также содержит письменные представления и запись устных представлений, сделанных заинтересованными Государствами-участниками;
(d) Если отчет Комиссии представлен в соответствии с подпунктом (c), заинтересованные государства-участники в течение трех месяцев после получения отчета уведомляют Председателя Комитета о том, согласны ли они с содержанием отчета Комиссия.
8. Положения настоящей статьи не наносят ущерба обязанностям Комитета в соответствии со статьей 41.
9. Заинтересованные государства-участники поровну делят все расходы членов Комиссии в соответствии со сметой, представляемой Генеральным секретарем Организации Объединенных Наций.
10. Генеральный секретарь Организации Объединенных Наций уполномочен оплачивать расходы членов Комиссии, если это необходимо, до их возмещения заинтересованными государствами-участниками в соответствии с пунктом 9 настоящей статьи.
Статья 43
Члены Комитета и специальных согласительных комиссий, которые могут быть назначены в соответствии со статьей 42, имеют право на льготы, привилегии и иммунитеты экспертов в командировках по делам Организации Объединенных Наций, как это предусмотрено в соответствующих разделах Конвенции о привилегиях и иммунитетах Объединенных Наций.
Статья 44
Положения об осуществлении настоящего Пакта применяются без ущерба для процедур, предписанных в области прав человека учредительными документами и конвенциями Организации Объединенных Наций и специализированных учреждений и не препятствует участвующим в настоящем Пакте государствам прибегать к другим процедурам разрешения спора в соответствии с действующими между ними общими или специальными международными соглашениями.
Статья 45
Комитет представляет Генеральной Ассамблее Организации Объединенных Наций через Экономический и Социальный Совет ежегодный отчет о своей деятельности.
ЧАСТЬ V
Статья 46
Ничто в настоящем Пакте не должно толковаться как нарушающее положения Устава Организации Объединенных Наций и уставов специализированных учреждений, которые определяют соответствующие обязанности различных органов Организации Объединенных Наций и специализированные учреждения по вопросам, рассматриваемым в настоящем Пакте.![]()
Статья 47
Ничто в настоящем Пакте не должно толковаться как умаляющее неотъемлемое право всех народов пользоваться и использовать полностью и свободно свои природные богатства и ресурсы.
ЧАСТЬ VI
Статья 48
1. Настоящий Пакт открыт для подписания любым государством — членом Организации Объединенных Наций или членом любого из ее специализированных учреждений, любым государством — участником Статута Международного Суда, а также любое другое государство, которому Генеральная Ассамблея Объединенных Наций предложила стать участником настоящего Пакта.
2. Настоящий Пакт подлежит ратификации. Ратификационные грамоты сдаются на хранение Генеральному секретарю Организации Объединенных Наций.
3. Настоящий Пакт открыт для присоединения любого государства, указанного в пункте 1 настоящей статьи.
4. Присоединение осуществляется путем сдачи на хранение документа о присоединении Генеральному секретарю Организации Объединенных Наций.
5. Генеральный секретарь Организации Объединенных Наций информирует все государства, подписавшие настоящий Пакт или присоединившиеся к нему, о сдаче на хранение каждой ратификационной грамоты или документа о присоединении.
Статья 49
1. Настоящий Пакт вступает в силу через три месяца после даты сдачи на хранение Генеральному секретарю Организации Объединенных Наций тридцать пятой ратификационной грамоты или документа о присоединении.
2. Для каждого государства, ратифицирующего настоящий Пакт или присоединяющегося к нему после сдачи на хранение тридцать пятой ратификационной грамоты или документа о присоединении, настоящий Пакт вступает в силу через три месяца после даты сдачи на хранение его собственной ратификационной грамоты. ратификационного документа или документа о присоединении.
Статья 50
Положения настоящего Пакта распространяются на все части федеративных государств без каких-либо ограничений или исключений.
Статья 51
1. Любое участвующее в настоящем Пакте государство может предложить поправку и представить ее Генеральному секретарю Организации Объединенных Наций. После этого Генеральный секретарь Организации Объединенных Наций сообщает о любых предлагаемых поправках участвующим в настоящем Пакте государствам с просьбой уведомить его о том, выступают ли они за созыв конференции государств-участников для рассмотрения этих предложений и голосования по ним.В случае, если по крайней мере одна треть государств-участников выступает за созыв такой конференции, Генеральный секретарь созывает конференцию под эгидой Организации Объединенных Наций. Любая поправка, принятая большинством государств-участников, присутствующих и участвующих в голосовании на конференции, представляется на утверждение Генеральной Ассамблее Организации Объединенных Наций.
2. Поправки вступают в силу, когда они одобрены Генеральной Ассамблеей Организации Объединенных Наций и приняты большинством в две трети участвующих в настоящем Пакте Государств в соответствии с их соответствующими конституционными процедурами.
3. Когда поправки вступают в силу, они становятся обязательными для тех государств-участников, которые их приняли, а для других государств-участников остаются обязательными положения настоящего Пакта и любые более ранние поправки, которые они приняли.
Статья 52
1. Независимо от уведомлений, сделанных в соответствии с пунктом 5 статьи 48, Генеральный секретарь Организации Объединенных Наций информирует все государства, упомянутые в пункте I той же статьи, о следующих сведениях:
а) подписания, ратификации и присоединения в соответствии со статьей 48;
b) дата вступления в силу настоящего Пакта согласно статье 49 и дата вступления в силу любых поправок согласно статье 51.
Статья 53
1. Настоящий Пакт, английский, китайский, испанский, русский и французский тексты которого являются равно аутентичными, будет сдан на хранение в архивы Организации Объединенных Наций.
2.
Генеральный секретарь Организации Объединенных Наций направляет заверенные копии настоящего Пакта всем государствам, указанным в статье 48.
Комиссия по разрешению споров | Судебная власть Северной Каролины
Ресурсы для посредников
Набор инструментов посредника — найдите формы и документы, которые посредники чаще всего запрашивают и в которых нуждаются.
Подать жалобу на посредника
Узнайте, как подать жалобу на посредника.
Медиатор Сертификация
Комиссия сертифицирует медиаторов, обслуживающих четыре программы посредничества в суде.
Вход для посредника
Войдите в свою учетную запись посредника.
Другие ресурсы для посредничества
Другое Посредничество и другие формы разрешения споров действуют как внутри суда, так и вне его.
Программы обучения сертифицированных медиаторов
Комиссия по разрешению споров сертифицирует программы обучения медиации.
Консультативные заключения и политика ДСБ
Дать рекомендации медиаторам.
Связаться с Комиссией по разрешению споров
Свяжитесь с нами, чтобы задать общие вопросы о Комиссии по разрешению споров и наших судебных программах.
Найдите посредника
Когда две стороны не могут прийти к соглашению по конкретному конфликту, посредник может оказать помощь.
Информация о программе
Ознакомьтесь с программами «Конференция по урегулированию при посредничестве», «Семейное финансовое урегулирование», «Посредничество клерка», «Посредничество в окружном уголовном суде» и «Предварительные судебные разбирательства в отношении фермы».
Информация для сторон без адвокатов
Ресурсы для сторон, участвующих в конференции по урегулированию споров при посредничестве.
Записи Федеральной службы посредничества и примирения [ФМСС]
(Рекордная группа 280)
1913-69
1587 куб.футов
Обзор местоположений записей
Содержание
- 280.1 АДМИНИСТРАТИВНАЯ ИСТОРИЯ
- 280.2 ЗАПИСЬ ПРИМИРИТЕЛЬНОЙ СЛУЖБЫ США
1913-48 гг.
1403 пог. футов
- 280.3 ОТЧЕТЫ ФЕДЕРАЛЬНОЙ СЛУЖБЫ ПО ПОСРЕДНИЧЕСТВУ И ПРИМИРЕНИЮ
1948-69
310 лин. футов
- 280.4 ДОКУМЕНТЫ СОВЕТОВ, КОМИССИЙ И КОМИССИЙ
1945-67 гг.
41 лин. футов
- 280.4.1 Отчеты комиссий по установлению фактов и комиссий, назначенных
Министр труда
- 280.
4.2 Записи советов, комиссий и комиссий, назначенных
Президент - 280.4.3 Другие записи
- 280,5 ЗВУКОВЫЕ ЗАПИСИ (ОБЩИЕ)
1959 г.
1 шт.
- 280.6 ФОТОСНИМКИ (ОБЩИЕ)
1959 г.
69 изображений
280.1 АДМИНИСТРАТИВНАЯ ИСТОРИЯ
Учрежден: В качестве независимого агентства Управлением труда Закон об отношениях 1947 г., 23 июня 1947 г. (61 Stat.153).
Агентства-предшественники:
- Служба примирения США, Министерство труда (1913-47)
Вспомогательные материалы: Норвуд Н. Биггс, комп., «Предварительный перечень акты Федеральной службы посредничества и примирения», NC 125 (август 1965 г.).
Связанные записи: Рекордные экземпляры публикаций Федерального Служба посредничества и примирения и ее предшественник в RG 287, Публикации У.С. Правительство.
280.2 ПРОТОКОЛЫ ПРИМИРИТЕЛЬНОЙ СЛУЖБЫ США
1913-48
1403 лин. футов
История: Создан в соответствии с положениями закона о создании Министерство труда, 4 марта 1913 г. (37 стат. 736), разрешающее министра труда выступать в качестве посредника или назначать уполномоченные по примирению трудовых споров. Заменено на FMCS, 1947. СМ. 280.1.
Текстовые записи: Общая тематика, 1913-48 гг.Диспут, 1913-48; арбитраж, 1937–1948 годы; и технические дела, 1938-48 гг. Индексы к различным материалам дела, 1913-48. Технические отчеты о случаях, 1940- 47. Административные дела Технического отдела, 1937-48 гг.
280.3 ОТЧЕТЫ ФЕДЕРАЛЬНОЙ СЛУЖБЫ ПОСРЕДНИЧЕСТВА И ПРИМИРЕНИЯ
1948-69
310 лин. футов
Текстовые записи: Записи о спорах, 1948-65 гг., с соответствующими индексы. Материалы дела «Особого назначения», 1957-65 гг. «Связанный деятельность» материалы дела, 1960-69.
280.4 ПРОТОКОЛЫ СОВЕТОВ, СОВЕТОВ И КОМИССИЙ
1945-67
41 лин. футов
280.4.1 Записи комиссий и комиссий по установлению фактов, назначенных
министром труда
Текстовые записи: Записи расследований споров с участием нефтяная промышленность и Greyhound Corporation, 1945-46; и International Harvester Company, упаковочная промышленность, Грузчики Тихоокеанского побережья, цветной металл и сахар нефтеперерабатывающая промышленность, Тихоокеанская газовая и электрическая компания, Западная Union Telegraph Company и Milwaukee Gas Light Company, 1946 год.
280.4.2 Записи советов, групп и комиссий, назначенных
Президентом
Текстовые записи: Записи комиссии по расследованию спора с участием General Motors Corporation, 1945-46 гг. Рекорды доски для расследования спора в сталелитейной промышленности, 1959 год. Записи Комиссия по труду ракетных площадок, 1961-67 гг.
280.4.3 Другие записи
Текстовые записи: Записи комиссии по сбору фактов FMCS для расследование спора в сталелитейной промышленности, 1949 год.Записи Национальная комиссия по грузоперевозкам, созданная для разрешения споров в автомобильная промышленность, 1946-47 гг.
280.5 ЗВУКОВЫЕ ЗАПИСИ (ОБЩИЕ)
1959
1 шт.
Пояснительная звукозапись, сопровождающая слайды, описанные в разделе 280,6.
280.6 ФОТОСНИМКИ (ОБЩИЕ)
1959
69 изображений
Цветные слайды: , иллюстрирующие превентивную посредническую работу FMCS, с сопровождающей звукозаписью (А).СМ. 280.5.
.


. . и
. . .


